首页 实物视频演示 仿真视频演示 设计说明书预览 答辩PPT预览
仿真视频演示:
软件安装:
资料预览
效果图:
总体资料:

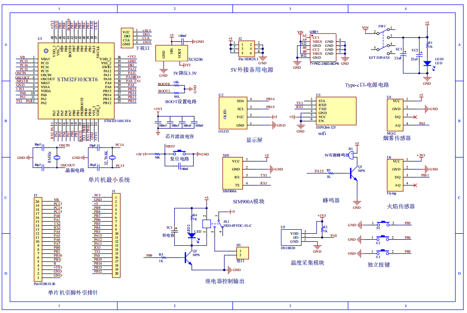
原理图:

软件设计流程:


系统框图:

本设计以STM32单片机为核心控制器,加上其他的模块一起组成基于物联网的火灾报警设计的整个系统,其中包含中控部分、输入部分和输出部分。中控部分采用了STM32单片机,其主要作用是获取输入部分数据,经过内部处理,控制输出部分。输入由五部分组成,第一部分是火焰传感器,用于检测是否有火焰;第二是DS18B20温度采集模块,用于检测当前的温度值;第三部分是MQ-2烟雾传感器,用于检测当前的油烟浓度;第四部分是独立按键,进行界面切换、手动开关灭火、设置温度和烟雾阈值;第五部分是供电电路,给整个系统供电。
输出由五部分组成,第一部分是OLED显示屏,用于显示系统名称、温度和烟雾值及其阈值,是否有火;第二部分是WIFI,可以进行数据的传输,查看数据并设置阈值;第三部分蜂鸣器,当温度/烟雾超标时/有火,蜂鸣器报警;第四个是继电器,模拟灭火;最后一部分是GSM模块,当温度/烟雾超标时/有火,发送报警短信。
硬件清单:










