首页 实物视频演示 设计说明书预览 答辩PPT预览
实物视频演示:
软件安装:
资料预览
效果图:

总体资料:

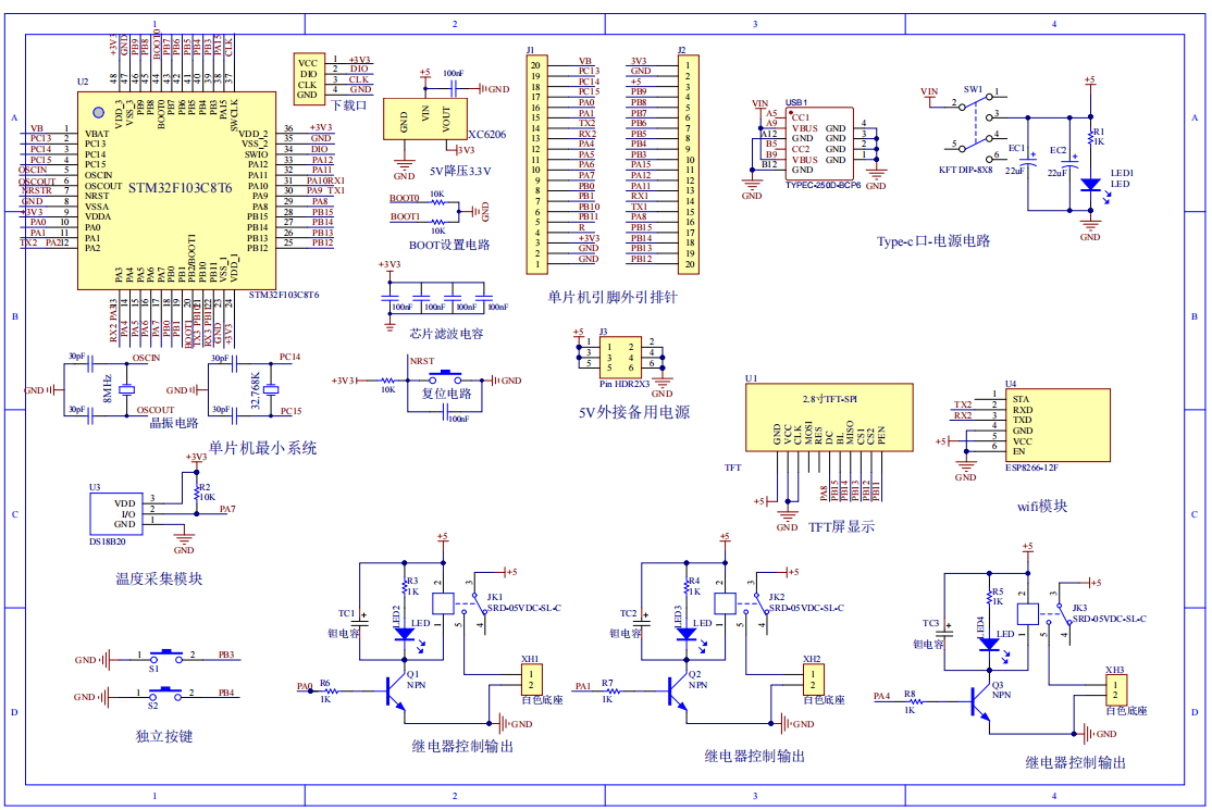
原理图:

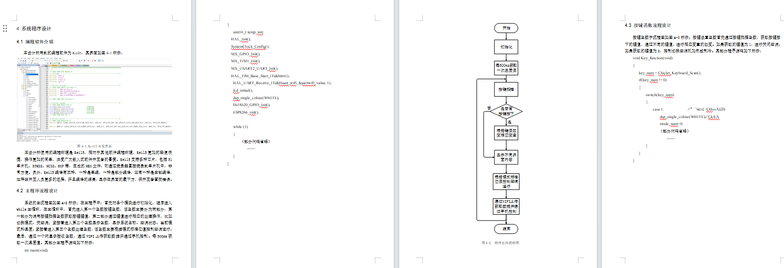
软件设计流程:


系统框图:

本设计以STM32单片机为核心控制器,加上其他的模块一起组成基于单片机的多功能空调控制系统的设计的整个系统,其中包含中控部分、输入部分和输出部分。中控部分采用了STM32单片机,其主要作用是获取输入部分数据,经过内部处理,控制输出部分。输入由三部分组成,第一部分是DS18B20温度传感器,通过该模块可检测当前温度情况;第二部分是独立按键,用于切换模式、关空调;第三部分是供电电路,给整个系统进行供电。输出由五部分组成,第一部分是TFT显示屏, 通过该模块可以显示系统名称、空调状态、当前模式和温度;第二、三和四部分是三个继电器,分别用于空调开关,实现制热和制冷;最后一部分是WIFI模块,通过该模块连接手机云平台,将获取的空调状态和温度信息上传到手机,同时手机也可以切换模式。
硬件清单:







