首页 实物视频演示 仿真视频演示 设计说明书预览 答辩PPT预览
仿真视频演示:
软件安装:
资料预览
效果图:
总体资料:

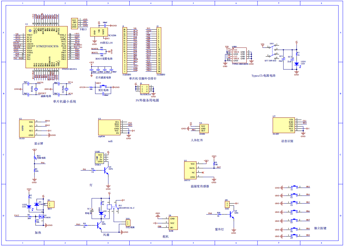
原理图:

软件设计流程:


系统框图:

本设计以STM32单片机为核心控制器,加上其他的模块一起组成基于单片机的智能衣柜系统设计,其中包含中控部分、输入部分和输出部分。中控部分采用了STM32单片机,其主要作用是获取输入部分数据,经过内部处理,控制输出部分。输入由六部分组成,第一部分是语音控制,可以语音控制消毒开关;第二部分是DHT11温湿度检测模块,用于检测温湿度;第三部分是人体红外,检查是否有人;第四部分是光敏电阻,可以检测光照强度;第五部分是独立按键,该模块用于切换界面、设置定时时间、设置温湿度和光照、开关衣柜和灯、修改时间等;第六部分是供电电路给整个系统供电。输出由七部分组成,第一部分是OLED显示屏,显示光照、温湿度、时间,模式以及衣柜状态等;第二部分是SG90舵机,用于模拟衣柜门开关;第三部分是继电器,控制风扇转动;第四部分是N-MOS管,用于加热;第五部分是USB灯,衣柜打开且光照不足时灯亮。第六部分是紫外线灯,可以给衣柜进行消毒;最后一个部分是WIFI模块,可实现远程数据传输,使用户能实时查看衣柜内部温湿度并控制衣柜运行。
硬件清单:










