首页 实物视频演示 仿真视频演示 设计说明书预览 答辩PPT预览
实物视频演示:
软件安装:
资料预览
效果图:

总体资料:

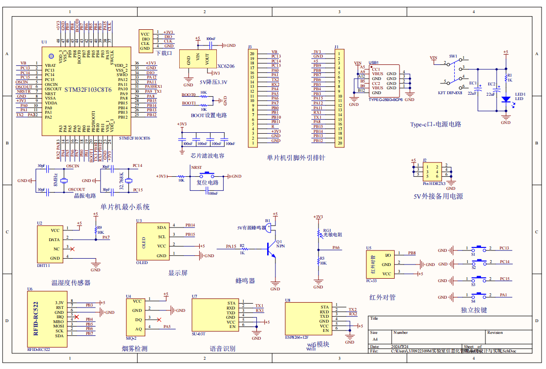
原理图:

软件设计流程:



系统框图:

本设计以STM32单片机为核心控制器,加上其他的模块一起组成基于单片机的实验室信息化管理系统设计与实现的设计,其中包含中控部分、输入部分和输出部分。中控部分采用了STM32单片机,其主要作用是获取输入部分数据,经过内部处理,控制输出部分。
输入由七部分组成,第一部分是MQ-2烟雾传感器,用于检测当前的烟雾物值;第二部分是DHT11温湿度传感器,用于检测当前的温湿度值;第三部分是光敏电阻,用于检测当前的光照强度值;第四部分是红外对管,用于检测是否有人;第五部分是RFID-RC522模块,通过该模块的读取对设备进行管理;第六部分是独立按键,切换界面和实验室模式,设置烟雾/光照/温度阈值,关闭报警。最后一部分是供电电路,给整个系统供电。
输出由三部分组成,第一部分是OLED显示屏,显示实验室模式、当前光强/温度/湿度/烟雾以及显示设置温度、光强和烟雾阈值;第二部分是蜂鸣器,当检测到实验设备要被带离实验室,或有人闯入实验室,或获取的温度/光照/烟雾超过阈值时,进行报警提醒;最后一部分是ESP8266 WIFI模块,将获取的检测数据通过WIFI发送至阿里云平台,同时通过云平台进行模式切换和阈值设置。
硬件清单:







