首页 实物视频演示 仿真视频演示 设计说明书预览 答辩PPT预览
仿真视频演示:
软件安装:
资料预览
效果图:
总体资料:

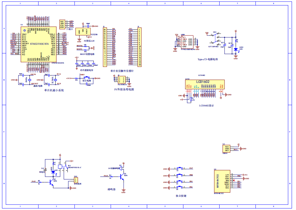
原理图:

软件设计流程:


系统框图:

本设计以STM32F103单片机为核心控制器,加上其他的模块一起组成基于单片机的红外人流感应门系统设计,其中包含中控部分、输入部分和输出部分。中控部分采用了STM32单片机,其主要作用是获取输入部分数据,经过内部处理,控制输出部分。输入由四部分组成,第一部分是RFID模块,用于刷卡通过;第二部分是红外模块,用于检测人流。进行计数;第三部分是独立按键,用于添加或注销卡,设置人数值;第四部分是供电电路,给整个系统供电。输出由三部分组成,第一部分是LCD6102显示屏,显示通过人数;第二部分是继电器,用于模拟门开关;第三部分是蜂鸣器,刷卡未添加时,蜂鸣器报警。
硬件清单:










