仿真视频演示:
软件安装:
资料预览
效果图:
总体资料:

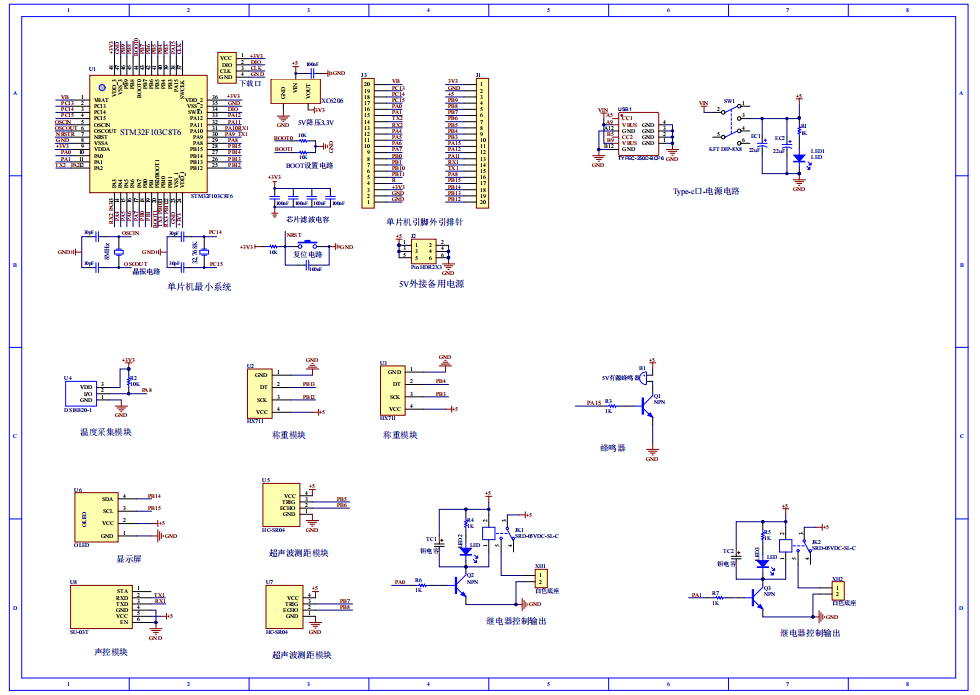
原理图:

软件设计流程:


系统框图:

本设计以STM32单片机为核心控制器,加上其他的模块一起组成基于STM32的盲人饮水机系统,其中包含中控部分、输入部分和输出部分。中控部分采用了STM32单片机,其主要作用是获取输入部分数据,经过内部处理,控制输出部分。输入由五部分组成,第一部分是DS18B20温度采集模块,用于获取当前水温度;第二部分是2个HX711称重模块,都用于检测重量;第三部分是2个HC-SR04超声波测距模块,分别用于检测热水和冷水值;第四部分是SU-03T声控模块,用于语音控制热水/冷水口的开关;第五部分是供电电路,用于给整个系统供电。输出由四部分组成,第一部分是OLED显示屏,显示系统名称,水温、水量和距离;第二部分是继电器,控制热水出水口开关,当对应的称重模块感应到有杯子放置,会自动打开热水;第三部分是冷水出水口继电器,控制冷水出水口开关,对应的称重模块感应到有杯子放置,会自动打开冷水;最后一部分是蜂鸣器,进行提醒。
硬件清单:










