首页 实物视频演示 仿真视频演示 设计说明书预览 答辩PPT预览
仿真视频演示:
软件安装:
资料预览
效果图:
总体资料:

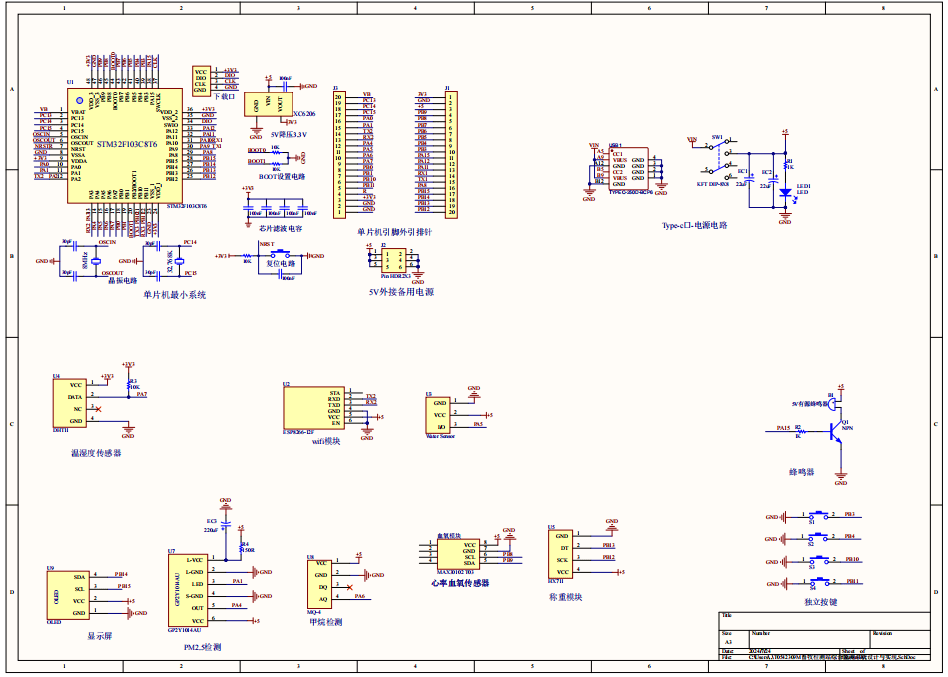
原理图:

软件设计流程:


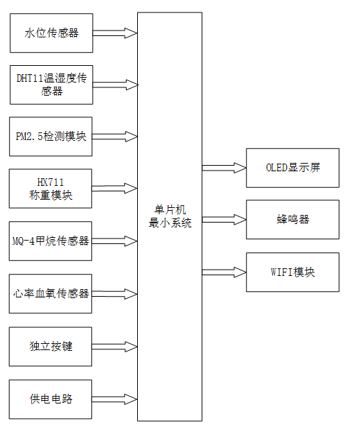
系统框图:

本设计以STM32单片机为核心控制器,加上其他的模块一起组成基于单片机的畜牧检测站综合监测设计的整个系统,其中包含中控部分、输入部分和输出部分。中控部分采用了STM32单片机,其主要作用是获取输入部分数据,经过内部处理,控制输出部分。输入由八部分组成,第一部分是水位传感器,通过该模块检测饮水水位;第二部分是DHT11温湿度传感器,通过该模块模拟检测当前的环境温湿度情况;第三部分是PM2.5检测模块,通过该模块检测当前PM2.5浓度值;第四部分是HX711称重模块,通过该模块来检测饲料重量;第五部分是MQ-4甲烷传感器,通过该模块检测甲烷浓度值;第六部分是心率血氧传感器,通过该模块检测养殖动物的心率值;第七部分是独立按键,通过按键切换界面、关闭蜂鸣器;第八部分是供电电路,给整个系统进行供电。输出由三部分组成,第一部分是OLED显示屏, 在主界面显示系统名称,心率和温湿度值,其他界面显示PM2.5值/甲烷/水位和饲料重量;第二部分是蜂鸣器,当甲烷和PM2.5值超过50时,蜂鸣器报警;最后一部分是WIFI模块,通过该模块上传获取的饮水水位和饲料重量数据至云平台。
硬件清单:










