首页 实物视频演示 仿真视频演示 设计说明书预览 答辩PPT预览
实物视频演示:
软件安装:
资料预览
效果图:

总体资料:

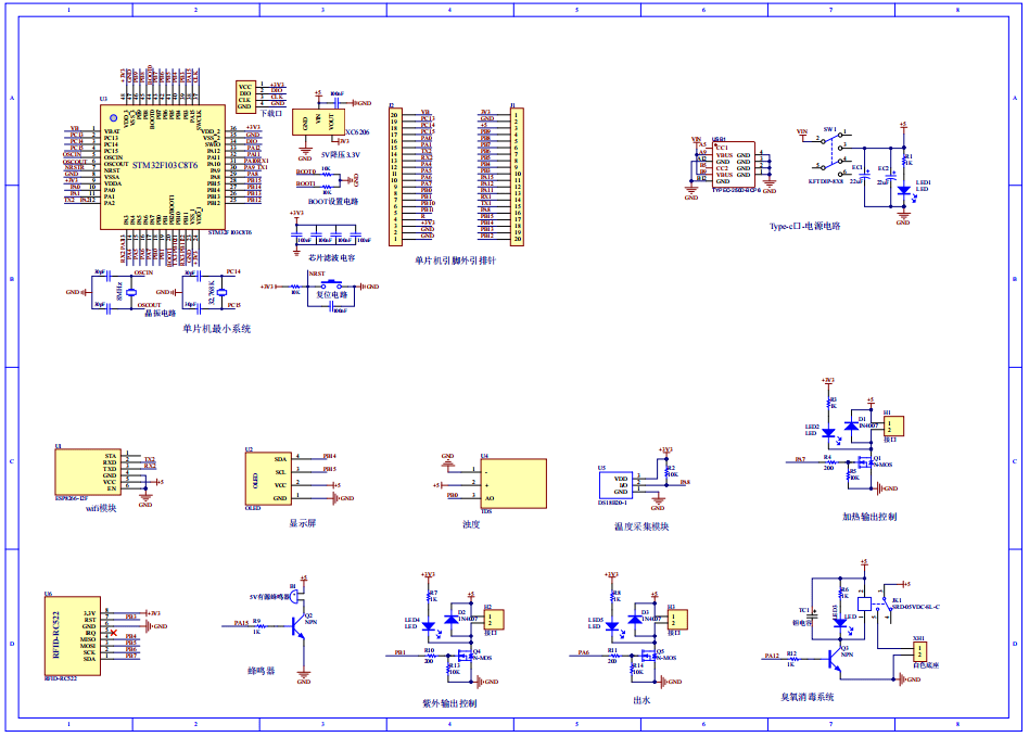
原理图:

软件设计流程:


系统框图:

本设计以STM32单片机为核心控制器,加上其他的模块一起组成基于STM32单片机的饮水机监控报警系统设计,其中包含中控部分、输入部分和输出部分。中控部分采用了STM32单片机,其主要作用是获取输入部分数据,经过内部处理,控制输出部分。
输入由四部分组成,第一部分是DS18B20温度传感器,通过该传感器检测水的温度值;第二部分是TDS检测模块,通过该模块用于检测饮水机内浑浊度情况;第三部分是RFID,通过该模块刷卡扣费,充值、录入、删除等操作;最后一部分是供电电路,给整个系统供电。
输出由七部分组成,第一部分是OLED显示模块,显示系统名称、水位、浑浊度,账户金额和消费,以及充值和对卡管理等;第二部分是继电器,用于模拟控制臭氧消毒;第三、四和五部分是三个MOS管,分别用于控制加热、紫外消毒和出水工作;第六部分是蜂鸣器,通当浑浊度超过其阈值,蜂鸣器报警;最后一部分是WIFI模块,通过该模块将获取的数据上传至云平台并进行设置。
硬件清单:







