首页 实物视频演示 仿真视频演示 设计说明书预览 答辩PPT预览
实物视频演示:
软件安装:
资料预览
效果图:

总体资料:

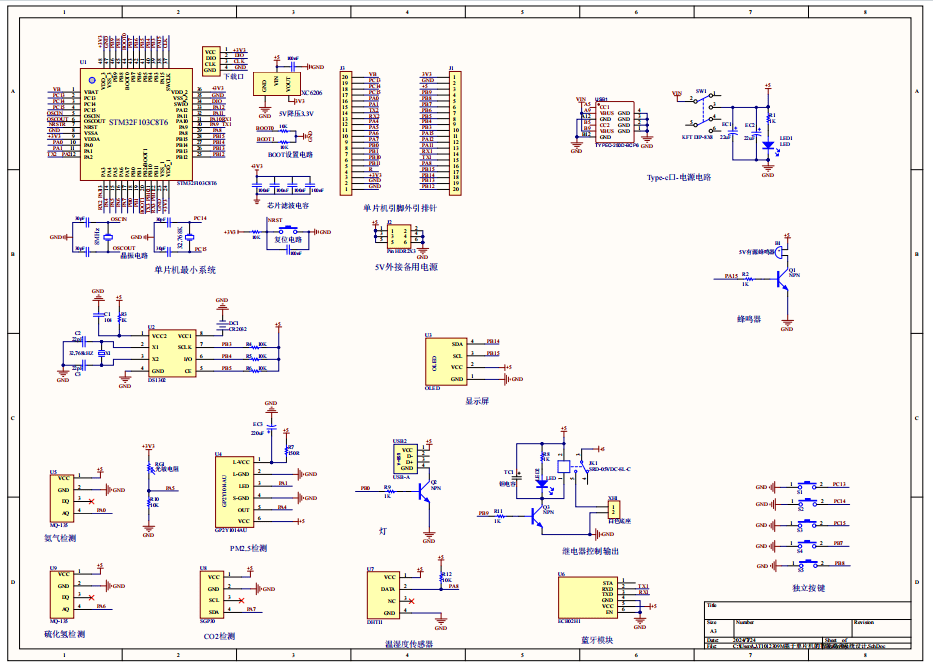
原理图:

软件设计流程:


系统框图:

本设计以STM32单片机为核心控制器,加上其他的模块一起组成基于单片机的智能鸡舍系统设计,其中包含中控部分、输入部分和输出部分。中控部分采用了STM32单片机,其主要作用是获取输入部分数据,经过内部处理,控制输出部分。输入由九部分组成,第一部分是氨气传感器,通过该模块检测环境中的氨气浓度;第二部分是硫化氢传感器,通过该模块检测空气内硫化氢浓度;第三部分是CO2检测模块,通过该模块实现CO2浓度的检测;第四部分是光敏电阻模块,通过该模块来检测当前的光照强度值;第五部分是PM2.5模块,通过该模块检测环境的颗粒物浓度值;第六部分是DHT11温湿度传感器,通过该模块检测环境的温湿度值;第七部分是DS1302时钟模块,通过该模块获取时间;第八部分是独立按键,用于切换界面、校时;第九部分是供电电路,给整个系统供电。输出由五部分组成,第一部分是OLED显示屏,用于显示获取的参数值及其设置的阈值,显示设置时间等;第二部分是USB灯,进行照明;第三部分是继电器控制风扇,进行通风;第四部分是ECB02蓝牙模块,通过该模块上传获取的数据至手机;最后一部分是蜂鸣器,当出现参数异常时,蜂鸣器报警。
硬件清单:







