首页 实物视频演示 仿真视频演示 设计说明书预览 答辩PPT预览
仿真视频演示:
软件安装:
资料预览
效果图:
总体资料:

原理图:
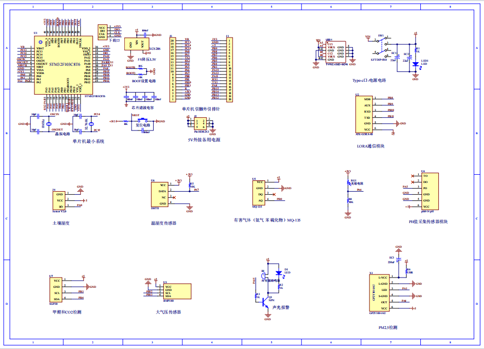
从机:

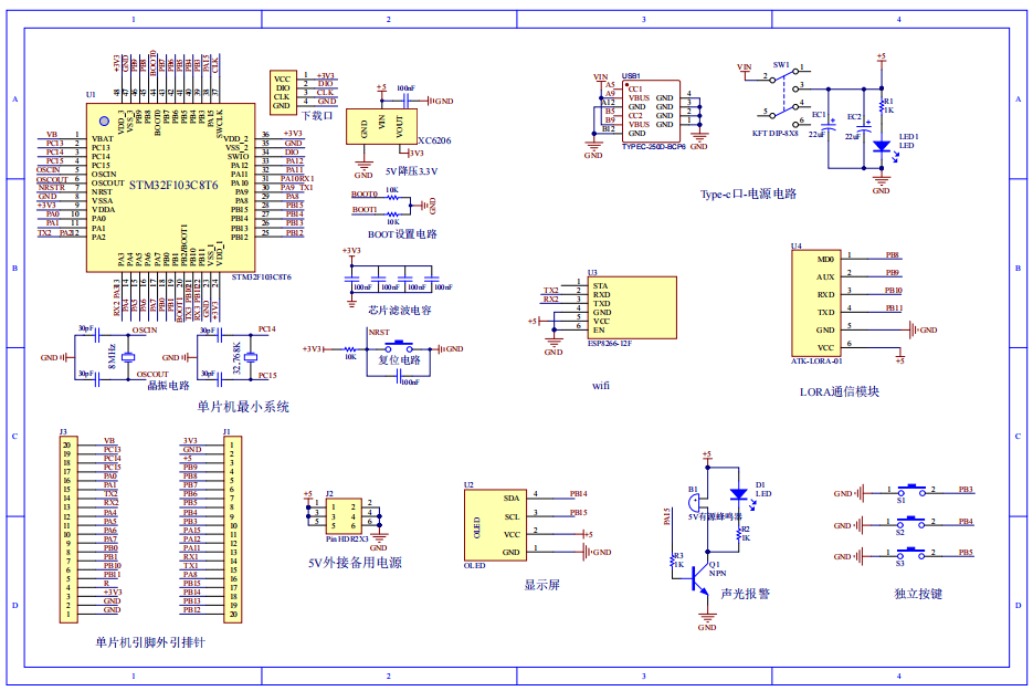
主机:
软件设计流程:



系统框图:

本设计以STM32单片机为核心控制器,加上其他的模块一起组成的基于LORA的环境监测设计的整个系统,其中包含中控部分、输入部分和输出部分。中控部分采用了STM32单片机,其主要作用是获取输入部分数据,经过内部处理,控制输出部分。该系统分为从机部分和主机部分,从机输入部分由十部分组成,第一部分是PH检测模块,用于检测当前的PH值;第二部分是MQ-135空气质量传感器,用于检测环境有害气体值;第三部分是土壤湿度传感器,用于当前的土壤湿度值;第四部分是PM2.5检测模块,用于检测当前的PM2.5值;第五部分是SGP30气体传感器,用于检测当前的甲醛和CO2值;第六部分是光敏电阻,用于检测当前的光照值;第七部分是大气压强传感器,用于检测当前的大气压值;第八部分是DHT11温湿度传感器,用于检测当前温湿度值;第九部分是供电电路,给从机部分供电;第十部分是调试接口,进行调试。输出由两部分组成,第一部分是LORA模块,与主机进行数据传输;第二部分是声光报警,当报警标志位为1,进行报警。
主机输入部分由三部分组成,第一部分是调试接口,进行调试第二部分是供电电路,给主机提供电源;第三部分是LORA模块,用于与从机进行数据传输;第四部分是独立按键,切换界面、设置各项参数值阈值;输出由三部分组成,第一部分是OLED显示屏,显示各项参数值、及设置阈值;第二部分是声光报警,当检测到各项值超过阈值,进行声光报警;最后是WIFI模块,通过WIFI将获取数据上传云端。
硬件清单:
从机:

主机:











