首页 实物视频演示 仿真视频演示 设计说明书预览 答辩PPT预览
实物视频演示:
软件安装:
资料预览
效果图:

总体资料:

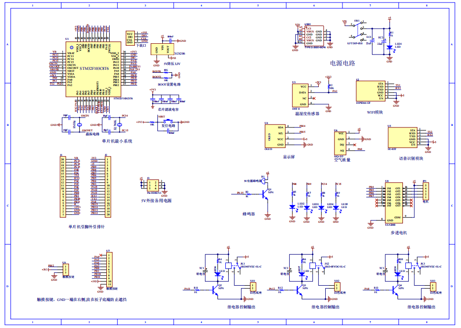
原理图:

软件设计流程:



系统框图:

本设计以STM32单片机为核心控制器,加上其他的模块一起组成酒店智能开关控制系统的设计与实现,其中包含中控部分、输入部分和输出部分。中控部分采用了STM32单片机,其主要作用是获取输入部分数据,经过内部处理,控制输出部分。输入由五部分组成,第一部分是SU-03T语音控制模块,用于控制酒店电器开关、设置请勿打扰等等;第二部分是MQ-135空气质量传感器,用于检测当前的空气中的有害物质值;第三部分是DHT11温湿度传感器,用于检测当前的温湿度值;第四部分是触摸按键,用于切换界面,开关窗帘/灯/电视/灯带/空调/总开关/请勿打扰、设置温湿度、空气质量阈值;第五部分是供电电路,给整个系统供电。输出由六部分组成,第一部分是OLED显示屏,可以显示当前温湿度、空气质量值及其阈值;第二部分是WIFI模块,通过WIFI连接云平台上传数据,设置阈值并控制电器等。第三部分是3个继电器,分别模拟电视、空调、总开关;第四部分的是ULN2003步进电机及其驱动芯片,用于模拟窗帘开关;第五部分是4个LED灯,分别表示廊灯、射灯、灯带、请勿打扰指示灯;最后是蜂鸣器,当温湿度/空气质量超过其阈值,进行报警。
硬件清单:







