首页 实物视频演示 设计说明书预览 答辩PPT预览
实物视频演示:
软件安装:
资料预览
效果图:
总体资料:

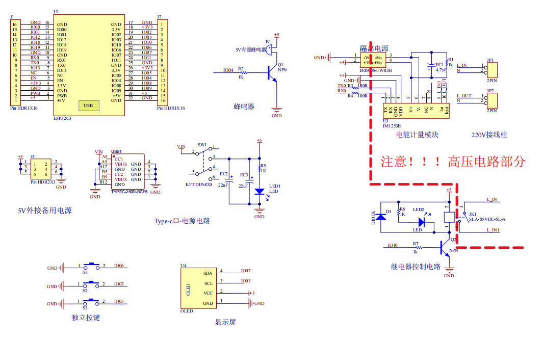
原理图:
软件设计流程:

系统框图:
本设计以ESP32单片机为核心控制器,加上其他的模块一起组成基于单片机的智能通断器设计的整个系统,其中包含中控部分、输入部分和输出部分。中控部分采用了ESP32单片机,其主要作用是获取输入部分数据,经过内部处理,控制输出部分。输入由两部分组成,第一部分是独立按键,用于设置电流阈值、通断器开关;第二部分是供电电路,给整个系统供电。输出由四部分组成,第一部分是OLED显示屏,显示显示电流、电压和设置阈值界面;第二部分是继电器控制输出,控制通断器开关;第三部分是蜂鸣器,电流超过阈值,蜂鸣器进行报警。
硬件清单:







总体资料:

系统框图:

