首页 实物视频演示 仿真视频演示 设计说明书预览 答辩PPT预览
仿真视频演示:
软件安装:
资料预览
效果图:
总体资料:

原理图:
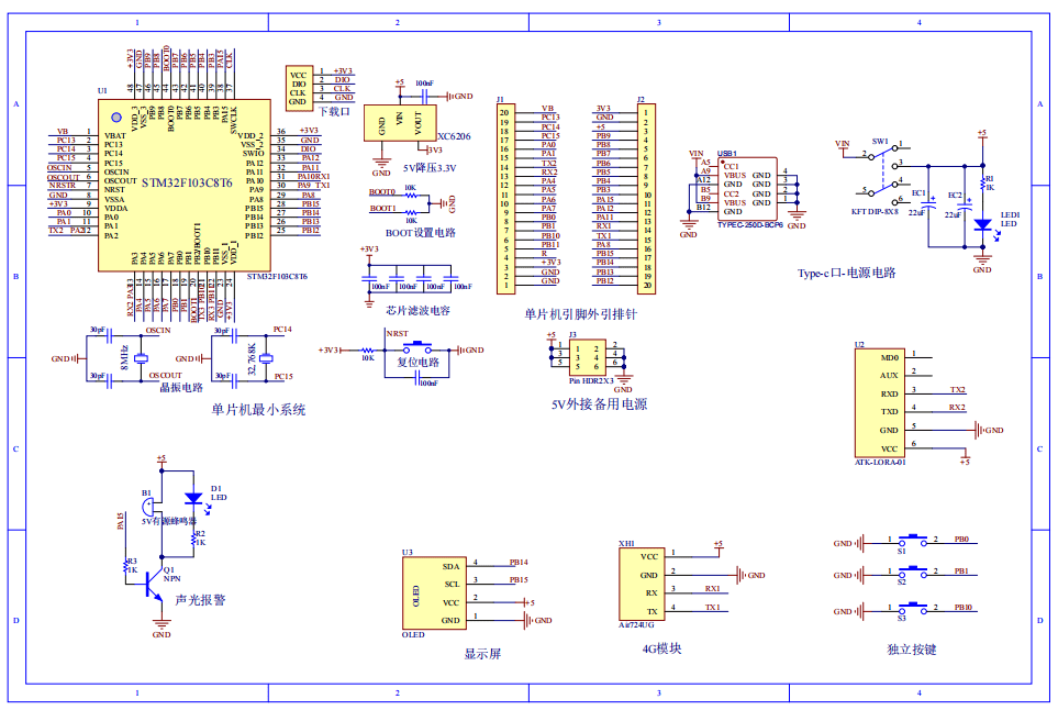
从机:

主机:
软件设计流程:



系统框图:

本设计以STM32单片机为核心控制器,加上其他的模块一起组成的基于LoRa的环境参数监测设计的整个系统,其中包含中控部分、输入部分和输出部分。中控部分采用了STM32单片机,其主要作用是获取输入部分数据,经过内部处理,控制输出部分。该系统分为从机部分和主机部分,主机输入部分由三部分组成,第一部分是独立按键,用于切换界面、设置温湿度/可燃性气体/PM2.5阈值;第二部分LORA模块,与从机进行数据传输;第三部分是供电电路,给主机部分供电。输出由三部分组成,第一部分是OLED显示屏,用于显示获取的温湿度/PM2.5和可燃性气体值及其阈值;第二部分是4G模块,将获取的数据上传至云平台并通过云台设置阈值;第三部分是声光报警,当各项数据超过阈值,进行报警。
从机输入部分由四部分组成,第一部分是PM2.5检测模块,通过该模块检测当前的PM2.5的浓度值;第二部分是MQ-4可燃性气体传感器,用于检测当前可燃性气体浓度值;第三部分是DHT11温湿度传感器,用于检测当前的温湿度值;第四部分是供电电路,给从机提供电源;输出由三部分组成,第一部分是OLED,显示获取的温湿度/PM2.5和可燃性气体值及其阈值;第二部分是LORA模块,与主机实现数据的传输。
硬件清单:
从机:

主机:











