首页 实物视频演示 仿真视频演示 设计说明书预览 答辩PPT预览
仿真视频演示:
软件安装:
资料预览
效果图:
总体资料:

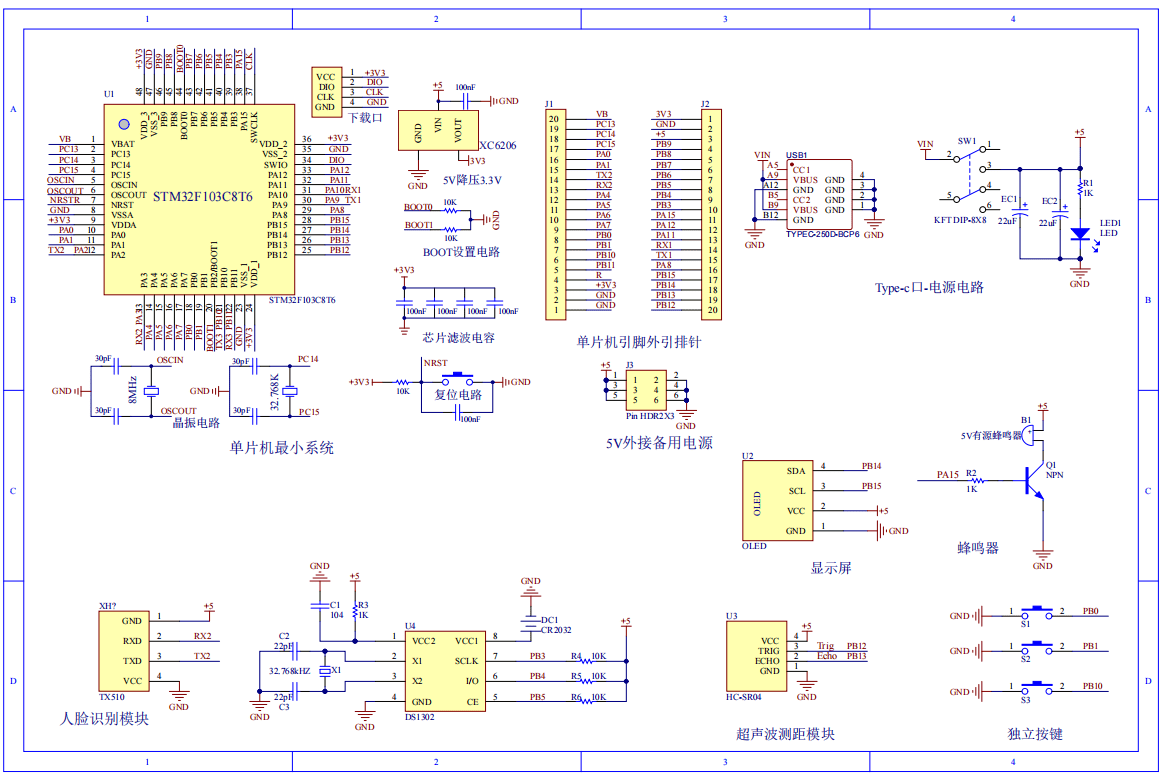
原理图:

软件设计流程:


系统框图:

本设计以STM32单片机为核心控制器,加上其他的模块一起组成基于stm32人脸识别错误报警装置的整个系统,其中包含中控部分、输入部分和输出部分。中控部分采用了STM32单片机,其主要作用是获取输入部分数据,经过内部处理,控制输出部分。主机输入由五部分组成,第一部分是时钟模块,获取时间;第二部分是人脸识别模块,通过该模块检测人脸;第三部分是HC-SR04超声波测距模块,通过该模块检测距离;第四部分是独立按键,切换界面、查看历史数据、修改时间等;第五部分是供电电路,给整个系统进行供电。输出由两部分组成,第一部分是OLED显示屏,用于显示打卡界面、设置时间和打卡成功界面、查看历史记录;第二部分是蜂鸣器,打卡成功进行提示。
硬件清单:











请问能+功能将考勤数据传递给上位机吗?
原理图的封装库是什么呀
能+指纹不?
keil5编译找不到stm32flxx_hal.h文件,这个文件在哪?
仿真资料包括哪些东西
仿真演示的页面有资料预览
有软件文档吗?
有的,实物资料和仿真资料都有软件的说明