首页 实物视频演示 仿真视频演示 设计说明书预览 答辩PPT预览
仿真视频演示:
软件安装:
资料预览
效果图:
总体资料:

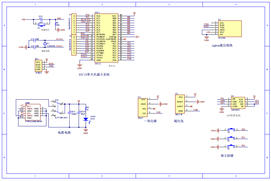
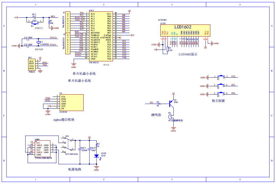
原理图:
从机:

主机:
软件设计流程:



系统框图:

本设计以STC89C52单片机为核心控制器,加上其他的模块一起组成基于Zigbee的矿洞有毒气体检测装置的整个系统,其中包含中控部分、输入部分和输出部分。中控部分采用了STC89C52单片机,其主要作用是获取输入部分数据,经过内部处理,控制输出部分。该系统由主机部分和从机部分组成,在主机部分中,输入由四部分组成,分别是MQ-7 CO检测模块,检测当前的CO浓度;MQ-136 H2S检测模块,检测当前H2S的浓度;独立按键模块,用于切换界面、设置气体浓度值;最后是供电电路,给从机部分供电;输出由Zigbee模块一部分组成,通过该模块给主机发送检测到气体的浓度值。在主机部分中,输入由三部分组成,独立按键模块,用于切换界面、设置气体浓度值;Zigbee模块,接收从机发送来的数据;最后是供电电路,给主机部分供电;输出由两部分组成,分别是LCD显示模块,用于显示从机发送的气体浓度值和设置的气体浓度最大值;蜂鸣器模块,当检测到的气体浓度大于设置气体浓度最大值时蜂鸣器报警。
硬件清单:
从机:

主机:











