首页 实物视频演示 仿真视频演示 设计说明书预览 答辩PPT预览
仿真视频演示:
软件安装:
资料预览
效果图:
总体资料:

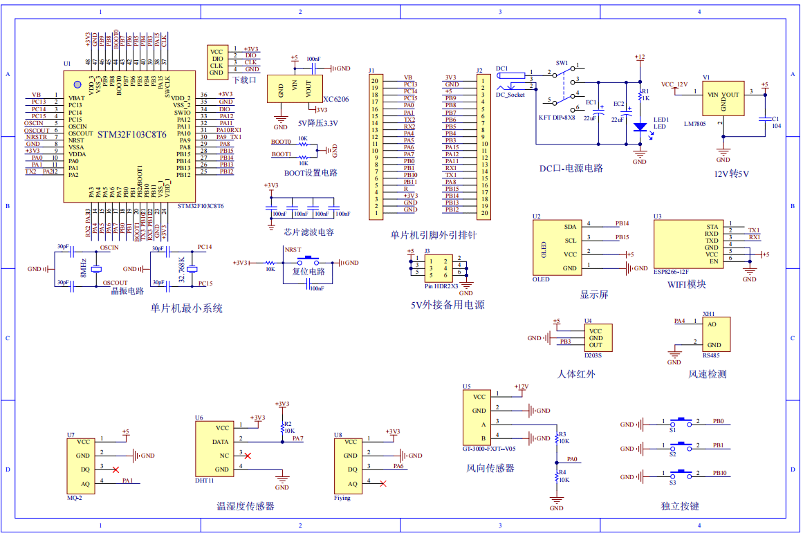
原理图:

软件设计流程:


系统框图:

本设计以STM32单片机为核心控制器,加上其他的模块一起组成基于STM32的无人机消防设计的整个系统,其中包含中控部分、输入部分和输出部分。中控部分采用了STM32单片机,其主要作用是获取输入部分数据,经过内部处理,控制输出部分。输入由八部分组成,第一部分是风速传感器,用于检测当前风速情况;第二部分是风向传感器,用于检测风向;第三部分是人体红外,用于检测是否有人;第四部分是DHT11温湿度传感器,用于获取温湿度值;第五部分是MQ-2烟雾传感器,用于检测当前的烟雾浓度;第六部分是火焰传感器,用于检测是否发生火灾;第七部分是独立按键,用于切换界面。第八部分是供电电路,给整个系统供电。输出由两部分组成,第一部分是OLED显示屏,显示温湿度、烟雾、风速和风向,是否有人和火;第二部分是WIFI模块,可以通过该模块将数据发送给手机,以便查看。
硬件清单:










