首页 实物视频演示 仿真视频演示 设计说明书预览 答辩PPT预览
仿真视频演示:
软件安装:
资料预览
效果图:
总体资料:

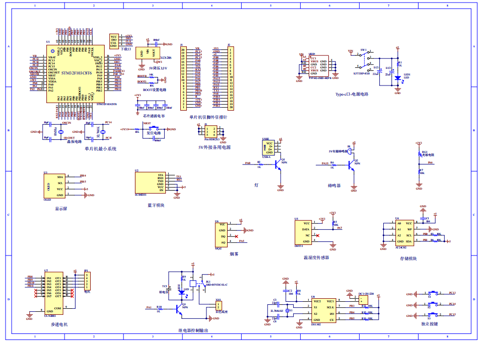
原理图:

软件设计流程:



系统框图:

本设计以STM32单片机为核心控制器,加上其他的模块一起组成的基于STM32单片机的智能窗帘的整个系统,其中包含中控部分、输入部分和输出部分。中控部分采用了STM3单片机,其主要作用是获取输入部分数据,经过内部处理,控制输出部分。输入由七部分组成;第一部分是的DS1302时钟模块,用于获取时间;第二部分是DHT11温湿度传感器,用于检测环境温湿度值;第三部分是MQ-2烟雾传感器,用于检测当前的烟雾浓度值;第四部分是AT24C02存储模块,用于存储数据进行掉电存储;第五部分是光敏电阻,通过该模块可以检测当前光照强度;第六部分是独立按键,用于切换界面、设置光照/温湿度/烟雾阈值、设置定时时间、开关窗帘和修改时间;第七部分是供电电路,给整个系统进行供电。输出由六部分组成,第一部分是OLED显示屏, 通过该模块显示系统名称/时间/温湿度/烟雾/光照值,风扇和窗帘状态等;第二部分是ECB02蓝牙模块,可以连接手机同步光照强度等数据,同时可以实现与按键相同的控制功能;第三部分是ULN2003步进电机,模拟窗帘的开关;第四部分是USB灯,当光照强度较暗时,进行补光;第五部分是蜂鸣器,当窗帘打开或关闭时,进行提示;最后一部分是继电器,当烟雾超过阈值时,继电器驱动风扇转动。
硬件清单:










