首页 实物视频演示 仿真视频演示 设计说明书预览 答辩PPT预览
仿真视频演示:
软件安装:
资料预览
效果图:
总体资料:

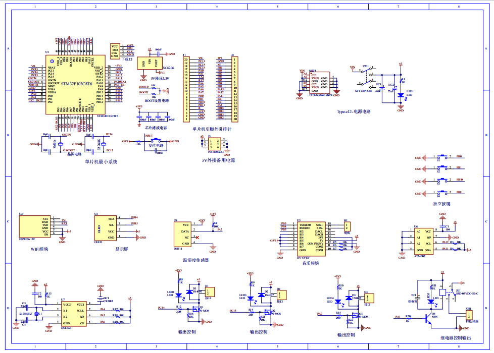
原理图:

软件设计流程:



系统框图:

本设计以STM32单片机为核心控制器,加上其他的模块一起基于单片机的智能睡眠枕头设计的整个系统,其中包含中控部分、输入部分和输出部分。中控部分采用了STM32单片机,其主要作用是获取输入部分数据,经过内部处理,控制输出部分。输入由五部分组成,第一部分是ATC24C02存储模块,用于存储数据;第二部分是DS1302时钟模块,用于获取时间;第三部分是DS18B20温度采集模块,用于获取当前温度值;第四部分是独立按键,用于切换界面、修改时间、设置闹钟时间、设置温湿度阈值等;第五部分是供电电路,给整个系统供电。输出由七部分组成,第一部分是OLED显示屏,用于显示时间、当前温湿度、闹钟时间,设置时间和闹钟、音乐及温度湿度阈值等;第二部分是DY-SV17F音乐模块,用于播放音乐或充当闹钟使用;第三部分是继电器,进行除湿;第四、五和六部分是3个MOS管,一个模拟按摩,一个进行加热和制冷;最后一部分是WIFI模块,将获取的数据上传手机,同时可以控制开关、切换音乐、设置温度、设置闹钟时间等。
硬件清单:










