首页 实物视频演示 仿真视频演示 设计说明书预览 答辩PPT预览
仿真视频演示:
软件安装:
资料预览
效果图:
总体资料:

原理图:
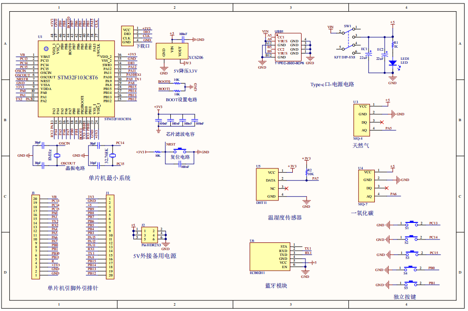
从机:

主机:
软件设计流程:



系统框图:

本设计以STM32单片机为核心控制器,加上其他的模块一起组成基于STM32单片机的智能家居设计的整个系统,其中包含中控部分、输入部分和输出部分。中控部分采用了STM32单片机,其主要作用是获取输入部分数据,经过内部处理,控制输出部分。该系统由主机部分和从机部分组成,在从机部分中,输入由四部分组成,分别是MQ-7 CO检测模块,检测当前的CO浓度;MQ-4检测模块,检测当前甲烷的浓度;DHT11温湿度传感器,检测温湿度值;最后是供电电路,给从机部分供电;输出由ECB02蓝牙模块给主机发送检测到温湿度、气体的浓度值。
在主机部分中,输入由四部分组成,独立按键模块,用于切换界面、设置温湿度/甲烷阈值;ECB02蓝牙模块,接收从机发送来的数据;最后是供电电路,给主机部分供电;输出由五部分组成,分别是OLED显示模块,用于显示从机发送的气体浓度值和设置的气体浓度最大值;2个继电器控制,分别控制降温/通风;蜂鸣器模块,当检测到的检测值大于设置最大值时蜂鸣器报警且LED灯亮;最后是语音模块,出现数值异常时,进行语音提示。
硬件清单:
从机:

主机:











