首页 实物视频演示 设计说明书预览 答辩PPT预览
实物视频演示:
软件安装:
资料预览
效果图:

总体资料:

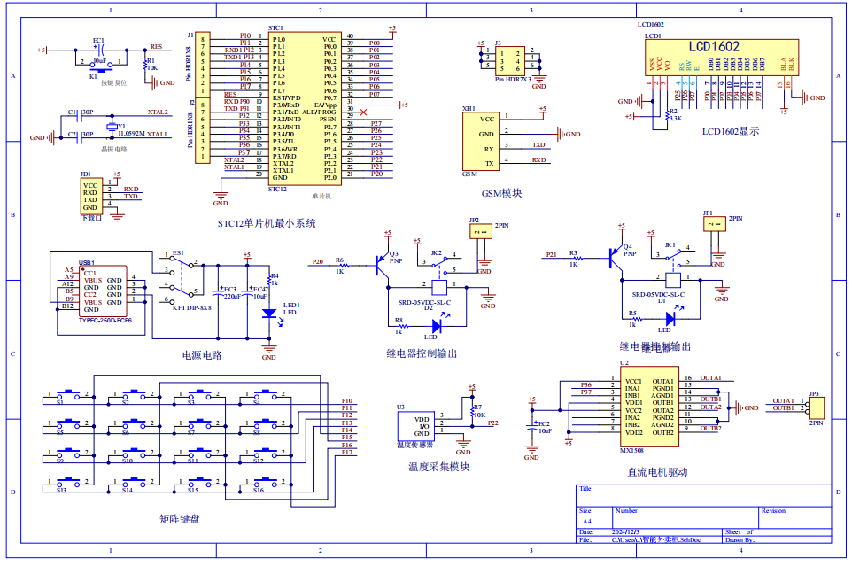
原理图:

软件设计流程:



系统框图:

本设计以STC89C52单片机为核心控制器,加上其他的模块一起组成基于单片机的智能外卖柜的整个系统,其中包含中控部分、输入部分和输出部分。中控部分采用了STC89C52单片机,其主要作用是获取输入部分数据,经过内部处理,控制输出部分。输入由两部分组成,第一部分是温度检测模块,用于检测温度值;第二部分是矩阵键盘,用于切按键开箱、按键消毒、确认键、删除键、数字键等;第三部分是供电电路,用于给整个系统供电。输出由五部分组成;第一部分是LCD1602显示屏,用于显示显示柜是否满、外卖员输入信息界面,用户拿外卖,选择消毒模式等;第二部分是消毒灯,用于消毒;第三部分是2个继电器,分别一个是作为加热,一个作为继电器消毒;第四部分是MX1508直流电机及其驱动芯片,模拟外卖柜门的开关;第五部分是SIM900 GSM模块,当有快递员用于存外卖时,GSM给用户手机发送验证码。
硬件清单:



 
         
         
        
