首页 实物视频演示 仿真视频演示 设计说明书预览 答辩PPT预览
实物视频演示:
软件安装:
资料预览
效果图:

总体资料:

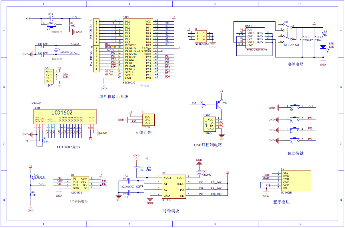
原理图:

软件设计流程:


系统框图:

本设计以STC89C52单片机为核心控制器,加上其他的模块一起组成基于单片机的智能仓库照明系统设计,其中包含中控部分、输入部分和输出部分。中控部分采用了STC89C52单片机,其主要作用是获取输入部分数据,经过内部处理,控制输出部分。
输入由五部分组成,第一部分是蓝牙模块,通过蓝牙实现与按键相同功能,并可保留灯光亮度数据、控制灯开关等,还可以上传光照和模式数据;第二部分是人体红外,用于检测是否有人;第三部分是时钟模块,用于获取时间;第四部分是光敏电阻和ADC0832组成的,用于检测光照强度值;第五部分是独立按键,切换界面和模式、修改时间、设置光照强度和灯亮度等。最后一部分是供电电路,给整个系统供电。
输出由两部分组成,第一部分是LCD1602显示屏,显示时间、光照、模式以及设置时间和光照阈值;第二部分是USB灯,用于照明。
硬件清单:







