首页 实物视频演示 仿真视频演示 设计说明书预览 答辩PPT预览
仿真视频演示:
软件安装:
资料预览
效果图:
总体资料:

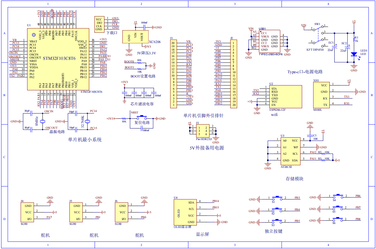
原理图:
软件设计流程:



系统框图:

本设计以STM32单片机为核心控制器,加上其他的模块一起组成基于单片机的自动售货机设计的整个系统,其中包含中控部分、输入部分和输出部分。中控部分采用了STM32单片机,其主要作用是获取输入部分数据,经过内部处理,控制输出部分。输入由三部分组成,第一部分是AT24C02存储模块,用于存储商品信息;第二部分是独立按键,进行界面切换,选择购买数量、取消付款和确认购买等;第三部分是供电电路,给整个系统进行供电。输出由四部分组成,第一部分是OLED显示模块, 显示购买商品信息、选择商品购买界面、以及付款结算界面;第二部分是扫码枪,用于付款识别数模付款码;第三部分是3个舵机,表示对应3个商品,购买货物数量进行转动;最后一部分是ESP8266 WIFI模块连接云南平台,可以显示屏显示的商品信息,并设置商品数量和单价等。
硬件清单:












标题和描述都不一致,自动收货机,介绍又是加热恒温,没有审核和检查吗