首页 实物视频演示 仿真视频演示 设计说明书预览 答辩PPT预览
![]()
![]()
![]()
实物视频演示:
软件安装:
资料预览
效果图:
![]()

总体资料:

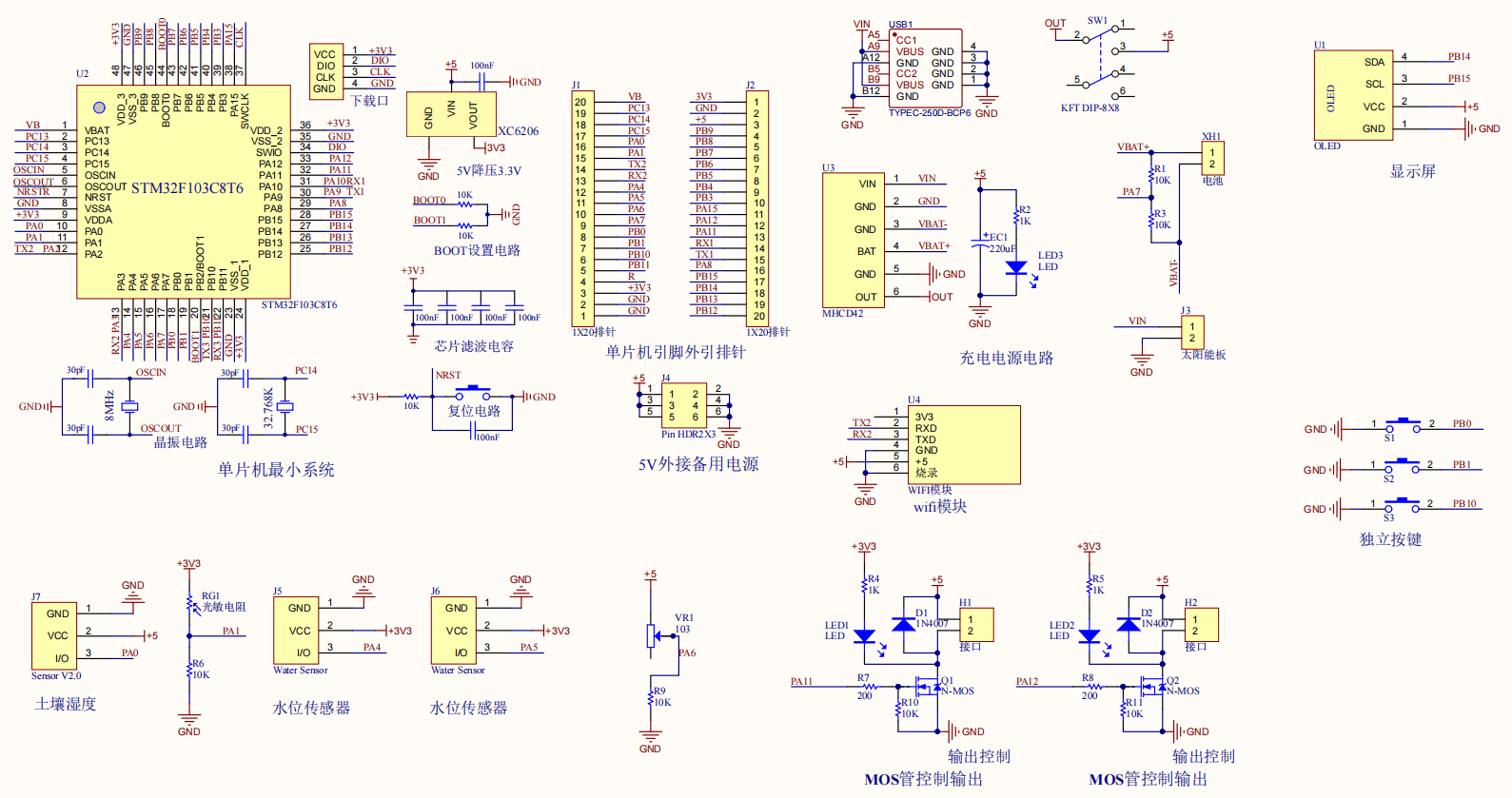
原理图:
软件设计流程:


系统框图:

本设计以STM32F103C8T6单片机为核心控制器,加上其他的模块一起组成基于STM32的光伏蓄电自控型抽水灌溉装置的整个系统,其中包含中控部分、输入部分和输出部分。中控部分采用了STM32F103C8T6单片机,其主要作用是获取输入部分数据,经过内部处理,控制输出部分。输入由六部分组成,第一部分是两个水位传感器,用于检测水井与水箱水位;第二部分是土壤湿度传感器,用于检测土壤的湿度;第三部分是光敏电阻,用于检测当前光照强度;第四部分是电压检测模块,用于检测电压判断工作是否正常;第五部分是独立按键,用于切换模式、自动抽水或灌溉。第六部分是供电电路,给整个系统供电。输出由四部分组成,第一部分是LCD显示屏,用于显示水井与水箱水位、光照强度、土壤湿度、系统状态等;第二部分是抽水继电器,可自动进行抽水;第三部分是灌溉继电器,可自动进行灌溉;第四部分是WIFI模块,用于将采集到的环境数据上传到云平台。
硬件清单:









