首页 实物视频演示 仿真视频演示 设计说明书预览 答辩PPT预览
仿真视频演示:
软件安装:
资料预览
效果图:
总体资料:

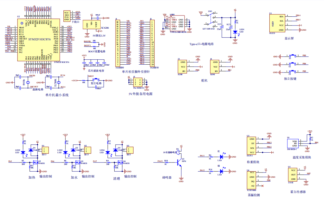
原理图:
软件设计流程:

系统框图:

本设计以STM32F103单片机为核心控制器,加上其他的模块一起组成基于STM32的智能泡茶机的整个系统,其中包含中控部分、输入部分和输出部分。中控部分采用了STM32F103单片机,其主要作用是获取输入部分数据,经过内部处理,控制输出部分。输入由六部分组成,第一部分是霍尔传感器,用于精确测量和控制水流,确保泡茶过程中水的精准注入;第二部分是红外检测模块,用于检测是否有茶漏;第三部分是HX711称重模块,用于检测水量;第四部分是DS18B20温度采集模块,用于检测水的温度;第五部分是独立按键,可以切换界面、设置模式、设置水温、用水量以及是否加糖等等;第六部分是供电电路,给整个系统供电。输出由九部分组成,第一部分是OLED显示屏,显示水温,当前水量,设置用水量和茶叶类型等;第二部分是SG90舵机1,用于模拟添加茶或糖的开关;第三部分是SG90舵机2,用于模拟开关泡茶机盖;第四、五部分是两个LED灯,用于提示,例如茶泡好后,LED绿灯亮,正在加热水,没有检测到茶漏时,LED红灯亮;第六、七、八部分是两个继电器控制输出,用于加水、加热水和清理茶垢;最后一部分是蜂鸣器,提醒用户泡茶机的当前状态。
硬件清单:













