首页 实物视频演示 设计说明书预览 答辩PPT预览
实物视频演示:
软件安装:
资料预览
效果图:
![]()

总体资料:

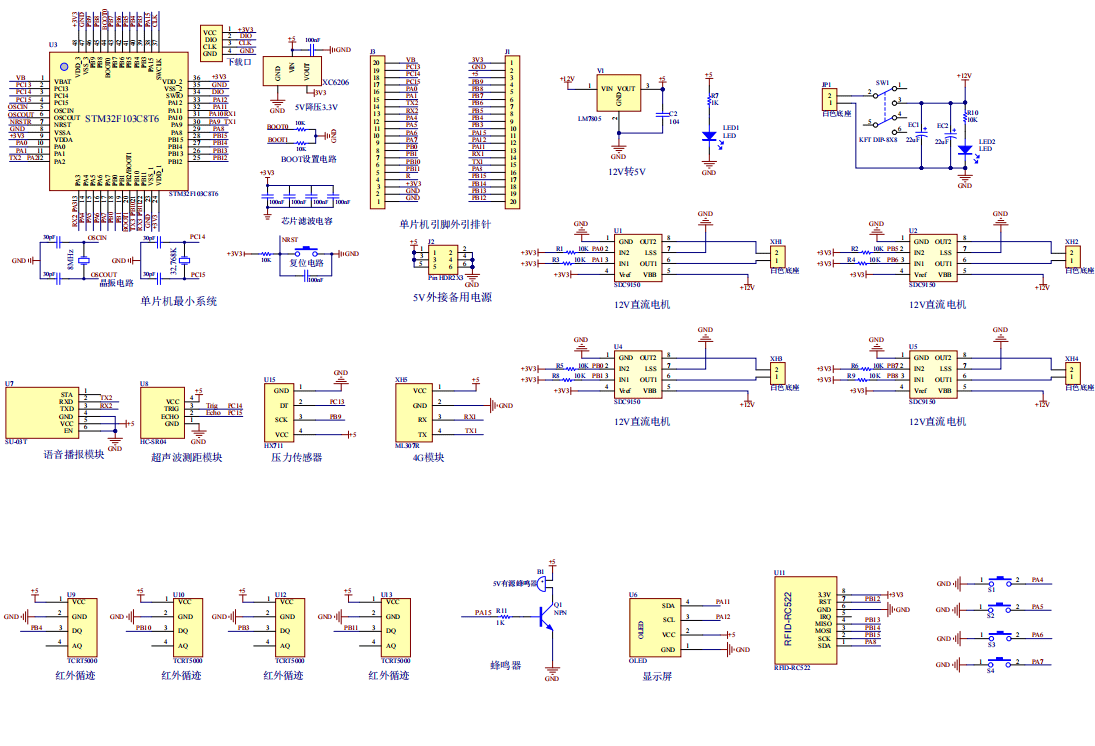
原理图:
软件设计流程:

系统框图:

本设计以STM32单片机为核心控制器,加上其他的模块一起组成基于单片机的装配流水线送料小车系统设计的整个系统,其中包含中控部分、输入部分和输出部分。中控部分采用了STM32单片机,其主要作用是获取输入部分数据,经过内部处理,控制输出部分。输入由六部分组成,第一部分是HC-SR04超声波测距模块,通过该模块可进行检测距离;第二部分是RFID模块,用于装货或卸货操作;第三部分是4个红外循迹模块,循迹小车按照指定路线运行;第四部分是压力传感器,用于检测货物重量;第五部分是独立按键,用于选择菜单上、材料、菜单下以及确认选择;第六部分是供电电路,给整个系统进行供电。
输出由五部分组成,第一部分是OLED显示模块, 通过该模块可以显示小车不同状态和四种材料;第二部分是四个直流电机驱动芯片及电机,控制小车的四个轮子;第三部分是语音模块,当小车送货完成或遇到障碍物,回到起点,会进行相关语音播报;第四部分是4G模块,该模块用于连接阿里云,进行数据传输;第五部分是蜂鸣器模块,当遇到障碍物时,进行报警提示。
硬件清单:









系统框图:
