首页 实物视频演示 设计说明书预览 答辩PPT预览
实物视频演示:
软件安装:
资料预览
效果图:
总体资料:

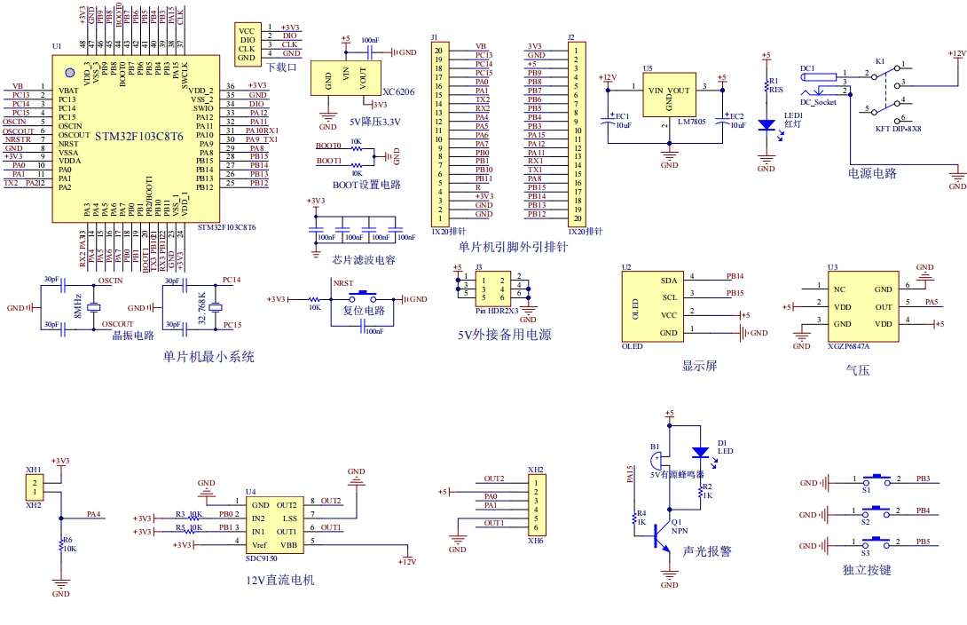
原理图:
软件设计流程:

系统框图:

本设计以STM32单片机为核心控制器,加上其他的模块一起组成基于单片机控制的压缩机设计的整个系统,其中包含中控部分、输入部分和输出部分。中控部分采用了STM32单片机,其主要作用是获取输入部分数据,经过内部处理,控制输出部分。输入由四部分组成,第一部分是气压传感器,用于检测当前的气压值;第二部分是热敏电阻,用于检测温度;第三部分是独立按键,该模块进行界面切换、设置目标电机速度、温度和气压阈值;第四部分是供电电路给整个系统供电。输出由三部分组成,第一部分是OLED显示屏,显示温度、气压、目标转速和实时转速,以及设置温度和气压阈值;第二部分是电机控制输出,可以对电机速度进行调控;第三部分是声光报警,当温度/气压超出阈值,进行声光报警并电机停止转动.
硬件清单:










系统框图:
