首页 实物视频演示 设计说明书预览 答辩PPT预览
实物视频演示:
软件安装:
资料预览
效果图:
总体资料:

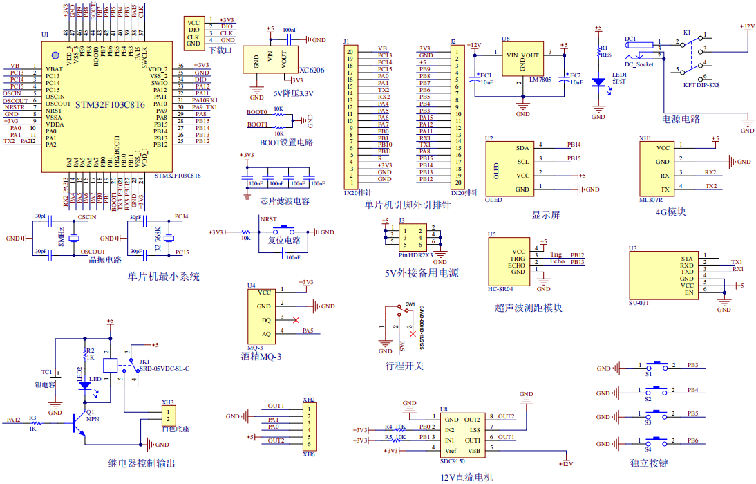
原理图:
软件设计流程:

系统框图:
本设计以STM32F103单片机为核心控制器,加上其他的模块一起组成基于单片机的汽车多功能预警系统,其中包含中控部分、输入部分和输出部分。中控部分采用了STM32F103单片机,其主要作用是获取输入部分数据,经过内部处理,控制输出部分。输入由六部分组成,第一部分是酒精传感器,检测酒精浓度;第二部分是超声波传感器,检测距离判断司机是否疲劳驾驶;第三部分是编码电机,测量车速;第四部分是行程开关,检测是否系上安全带。第五部分是独立按键,切换界面设置阈值。第六部分是供电电路,给整个系统供电;输出由四部分组成,第一部分是OLED显示屏,显示酒精浓度、行车速度、距离、显示设置参数阈值等;第二部分是继电器控制输出,控制启动停止车辆;第三部分是语音播报模块,处于危险驾驶状态下通过语音播报提醒;最后一部分是4G模块,数据上传云平台远程监控。
硬件清单:







总体资料:

系统框图:

