首页 实物视频演示 仿真视频演示 设计说明书预览 答辩PPT预览
仿真视频演示:
软件安装:
资料预览
效果图:
总体资料:
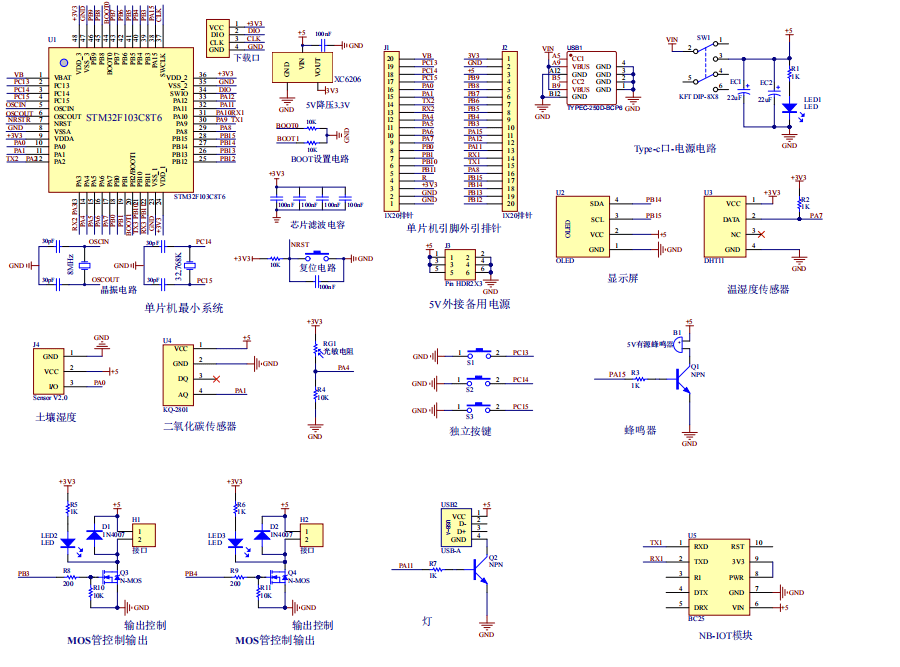
原理图:
软件设计流程:
系统框图:

本设计以STM32F103单片机为核心控制器,加上其他的模块一起组成基于NB-IOT的城市环境监测系统的设计与实现,其中包含中控部分、输入部分和输出部分。中控部分采用了STM32F103单片机,其主要作用是获取输入部分数据,经过内部处理,控制输出部分。输入由六部分组成,第一部分是土壤湿度传感器,监测土壤湿度;第二部分是二氧化碳传感器,获取二氧化碳浓度;第三部分是温湿度传感器,用来获取温湿度值;第四部分是光敏电阻,用来获取光照强度;第五部分是独立按键,用于切换界面、设置阈值等;第六部分是供电电路,给整个系统供电。输出由五部分组成,第一部分是OLED显示屏,显示土壤湿度、光照强度、空气温湿度、二氧化碳浓度、显示设置阈值界面等;第二部分是MOS管控制输出;第三部分是USB灯,光照强度不够,开灯补光;第四部分是蜂鸣器,环境参数超过阈值,蜂鸣器报警提醒;第五部分是NB-IOT模块,将监测到的数据发送到云端,手机APP读取服务器的数据进行展示。








总体资料:
软件设计流程:
系统框图:

