首页 实物视频演示 仿真视频演示 设计说明书预览 答辩PPT预览
仿真视频演示:
软件安装:
资料预览
效果图:
 总体资料:
总体资料:
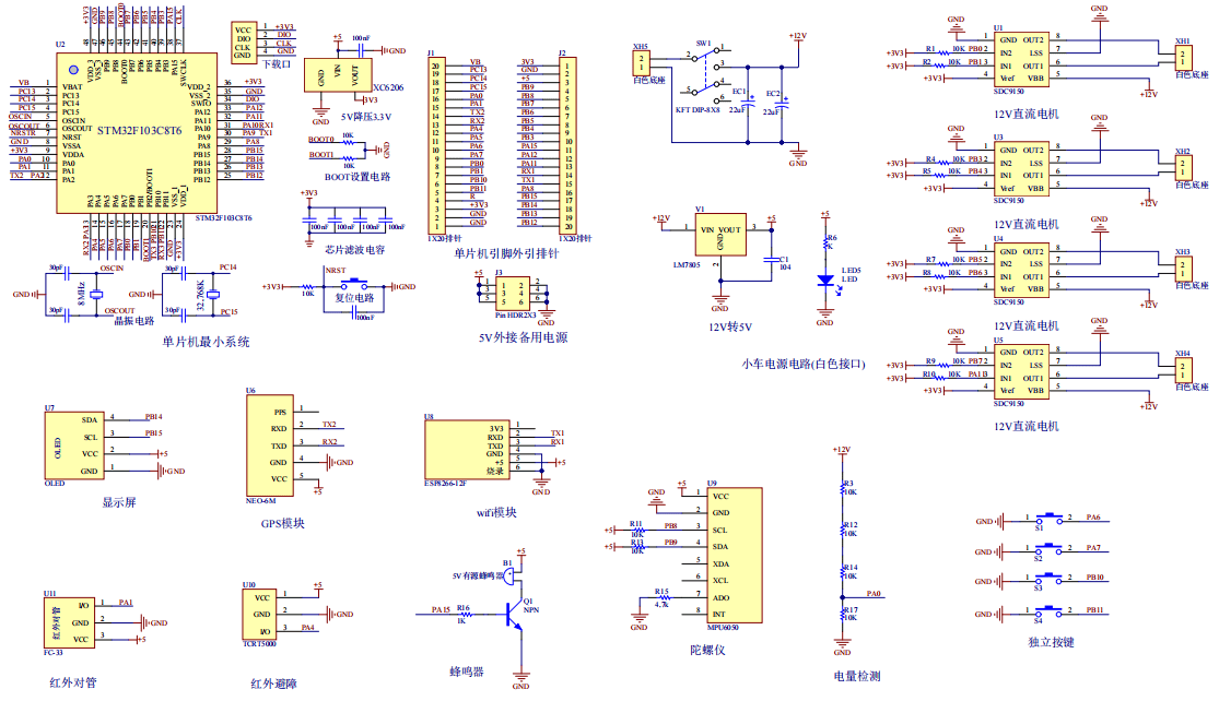
原理图:
 软件设计流程:
软件设计流程:
 系统框图:
系统框图:
本设计以STM32F103单片机为核心控制器,加上其他的模块一起组成基于单片机的智能轮椅设计的整个系统,其中包含中控部分、输入部分和输出部分。中控部分采用了STM32F103单片机,其主要作用是获取输入部分数据,经过内部处理,控制输出部分。输入由六部分组成第一部分是红外模块通过红外传感器检测是否有人坐下以及前方是否有障碍物。第二部分是GPS模块,获取当前轮椅的位置;第三部分是姿态检测模块,检测轮子是否侧翻;第四部分是独立按键,控制轮椅的移动;第五部分是供电电路,为整个系统供电;第六部分是电量检测模块,检测轮椅电量。输出由四部分组成,第一部分是OLED显示屏,显示轮椅的电量、姿态以及位置信息;第二部分是直流电机控制轮椅的移动;第三部分是蜂鸣器,检测到轮椅侧翻蜂鸣器报警提醒;最后一部分是WIFI模块连接云平台线上查看轮椅的位置。


 
        
 
        
 
         
         总体资料:
总体资料:
 软件设计流程:
软件设计流程:
 系统框图:
系统框图:


