首页 实物视频演示 仿真视频演示 设计说明书预览 答辩PPT预览
实物视频演示:
软件安装:
资料预览
效果图:
总体资料:

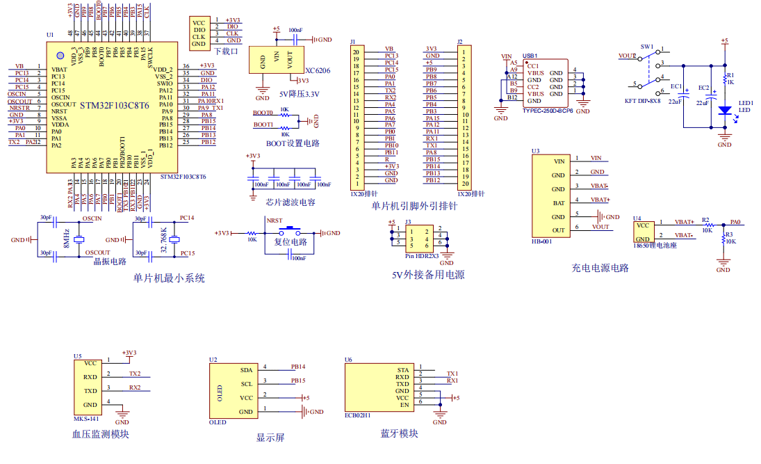
原理图:
软件设计流程:

系统框图:

本设计以STM32F103单片机为核心控制器,加上其他的模块一起组成基于单片机的便携式健康监测手环,其中包含中控部分、输入部分和输出部分。中控部分采用了STM32F103单片机,其主要作用是获取输入部分数据,经过内部处理,控制输出部分。输入由三部分组成,第一部分是血压监测模块,监测用户健康状态;第二部分是充电模块,给手环充电;第三部分是电池,,供电。输出由两部分组成,第一部分是OLED显示屏,显示健康状态、剩余电量;第二部分是蓝牙通信模块,连接手机将数据上传手机。






总体资料:
软件设计流程:
系统框图:

