首页 实物视频演示 仿真视频演示 设计说明书预览 答辩PPT预览
仿真视频演示:
软件安装:
资料预览
效果图:
总体资料:
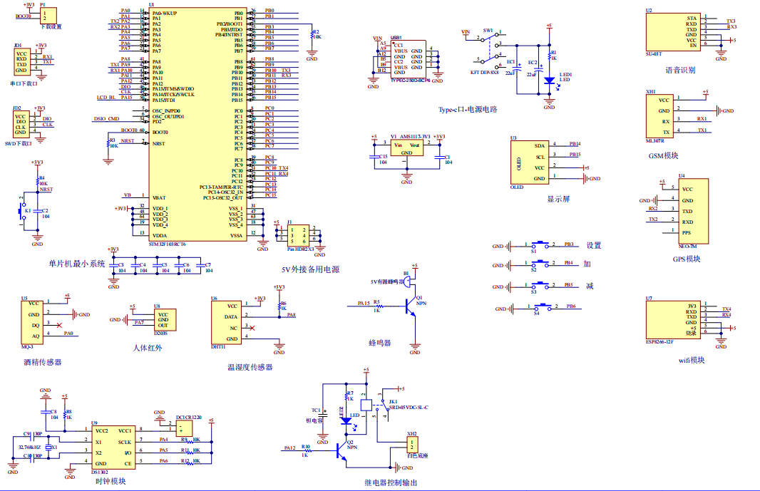
原理图:
软件设计流程:
系统框图:
本设计以STM32F103单片机为核心控制器,加上其他的模块一起组成的基于单片机的防酒驾整个系统,其中包含中控部分、输入部分和输出部分。中控部分采用了STM32F103单片机,其主要作用是获取输入部分数据,经过内部处理,控制输出部分。输入由五部分组成,第一部分是人体红外,用于检测车内是否有人;第二部分是MQ气体传感器,对酒精气体进行监测;第三部分是DHT11温湿度传感器,用于获取当前其温湿度值;第四部分是时钟模块,用来获取时间;第五部分是独立按键,进行界面切换、修改时间、设置温度和特定气体(比如酒精)浓度阈值,切换驾驶状态等;第六部分是供电电路,给整个系统进行供电。输出由七部分组成,第一部分是OLED显示模块,显示时间、温度、气体浓度值及其设置阈值,和是否有人,显示设置时间等;第二部分是SU-03T语音播报,语音提示酒精浓度过高,禁止驾驶;第三部分是远程锁定与解锁车辆:通过WIFI模块,用户可以远程锁定或解锁车辆,防止驾驶者强行启动车辆;第四部分是GSM模块,将车内情况发送预设联系人;第五部分是蜂鸣器,进行报警;第六部分是继电器,危险情况锁车,安全报警;最后一部分湿辅助预警与处理一旦系统检测到酒驾行为,GPS可以帮助快速定位车辆,并辅助交通管理部门或相关机构迅速赶到现场进行处理。








总体资料:







实物资料是不是快递发一个实物?