首页 实物视频演示 仿真视频演示 设计说明书预览 答辩PPT预览
实物视频演示:
软件安装:
资料预览
效果图:
总体资料:

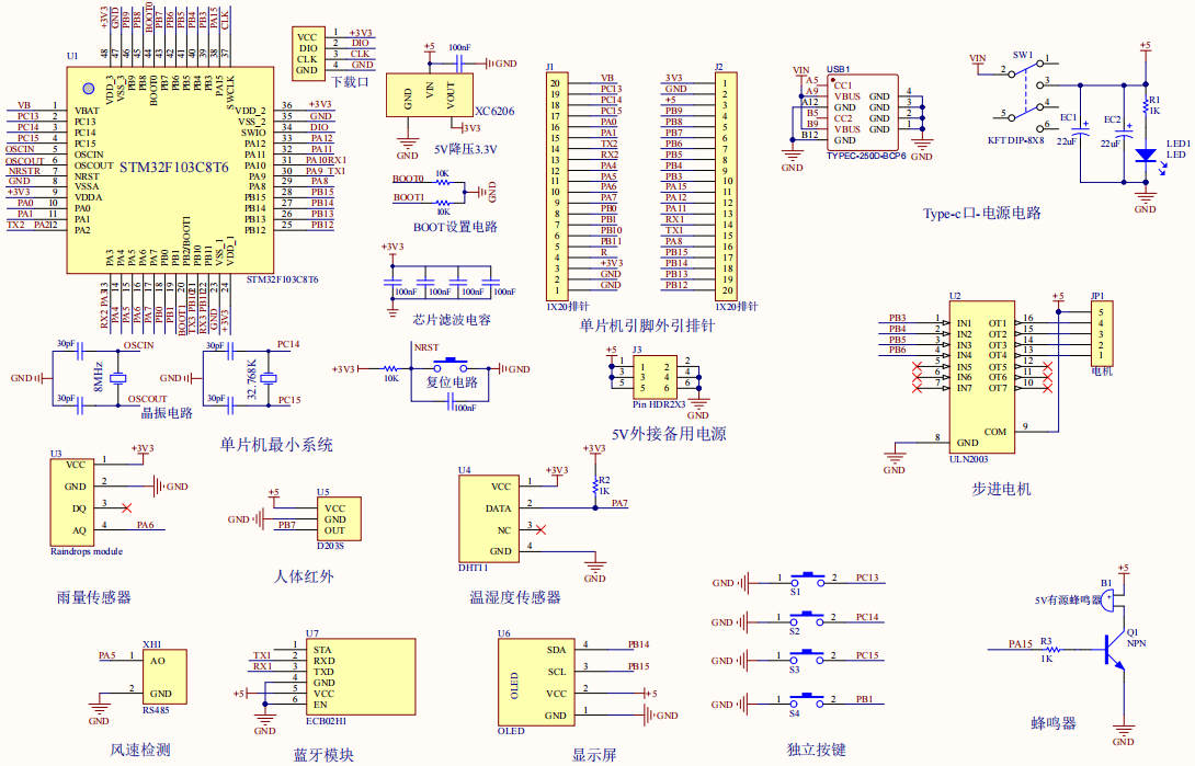
原理图:
软件设计流程:

系统框图:

本设计以STM32单片机为核心控制器,加上其他的模块一起组成的基于单片机的智能窗户系统的设计与实现,其中包含中控部分、输入部分和输出部分。中控部分采用了STM32单片机,其主要作用是获取输入部分数据,经过内部处理,控制输出部分。输入由六部分组成,第一部分是风速传感器,监测风速;第二部分是雨量传感器,监测雨量 ;第三部分是温湿度传感器,监测环境温湿度;第四部分是人体红外,监测是否有人经过;第五部分是独立按键,用于切换界面、设置时间、设置阈值等操作;第七部分是供电电路,给整个系统供电。输出由五部分组成,第一部分是OLED显示屏,显示温湿度、窗户的开关状态、风速大小、是否有人、雨量大小、工作模式、显示设置阈值界面等;第二部分是步进电机,模拟窗户的开关;第三部分是蜂鸣器,当监测到有人经过,蜂鸣器报警提醒;第四部分是蓝牙模块,发送数据连接手机APP远程控制窗户的开关。
硬件清单:







总体资料:
软件设计流程:
系统框图:
