首页 实物视频演示 仿真视频演示 设计说明书预览 答辩PPT预览
仿真视频演示:
软件安装:
资料预览
效果图:
总体资料:
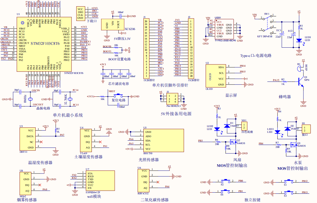
原理图:
软件设计流程:
系统框图:

本设计以STM32单片机为核心控制器,加上其他的模块一起组成的基于STM32的农业种植环境监测系统的设计与实现,其中包含中控部分、输入部分和输出部分。中控部分采用了STM32单片机,其主要作用是获取输入部分数据,经过内部处理,控制输出部分。输入由七部分组成,第一部分是温湿度传感器,监测环境温湿度;第二部分是土壤湿度传感器,监测土壤湿度;第三部分是光照传感器,监测光照强度;第四部分是烟雾传感器,监测烟雾浓度;第五部分是二氧化碳传感器,监测二氧化碳浓度;第六部分是独立按键,用于切换界面、设置阈值等操作;第七部分是供电电路,给整个系统供电。输出由五部分组成,第一部分是OLED实时显示所检测到的环境参数数据(环境温湿度、土壤湿度、光照强度、烟雾浓度、二氧化碳浓度)以及设置阈值界面等。第二部分是两个MOS管控制输出,分别控制水泵和风扇;第三部分是蜂鸣器,超过阈值蜂鸣器报警提醒;最后一部分是WIFI模块,数据上传云平台通过WIFI链接手机APP,APP可以实现显示屏幕上的显示内容的显示,报警提示和控制按键功能。
硬件清单:









总体资料:




