首页 实物视频演示 仿真视频演示 设计说明书预览 答辩PPT预览
实物视频演示:
软件安装:
资料预览
效果图:
总体资料:

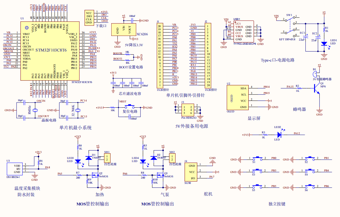
原理图:
软件设计流程:

系统框图:

本设计以STM32F103单片机为核心控制器,加上其他的模块一起组成基于STM32的智能鱼缸系统的设计与实现,其中包含中控部分、输入部分和输出部分。中控部分采用了STM32F103单片机,其主要作用是获取输入部分数据,经过内部处理,控制输出部分。输入由三部分组成,第一部分是温度采集模块,获取温度;第二部分是独立按键,用于切换界面、设置阈值的操作。第三部分是供电电路,给整个系统供电。输出由五部分组成,第一部分是OLED显示屏,显示当前温度、模式增氧、喂食及时长以及设置阈值界面;第二部分时MOS管控制输出,控制加热和增氧;第三部分是蜂鸣器,温度超过阈值蜂鸣器报警提醒;第四部分是舵机,模拟喂食;第五部分是LED灯,作为执行器工作指示灯.






总体资料:
软件设计流程:
系统框图:

