首页 实物视频演示 仿真视频演示 设计说明书预览 答辩PPT预览
仿真视频演示:
软件安装:
资料预览
效果图:
总体资料:
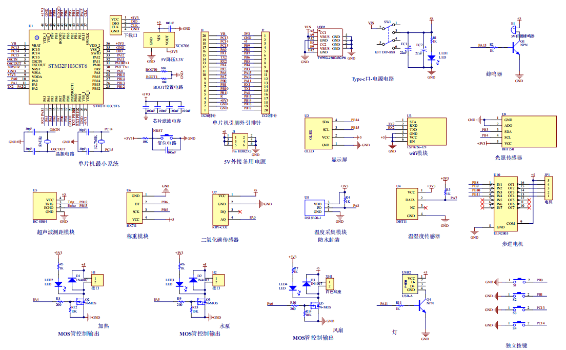
原理图:
软件设计流程:

系统框图:
本设计以STM32单片机为核心控制器,加上其他的模块一起组成的基于单片机的养牛场远程控制系统的设计与实现,其中包含中控部分、输入部分和输出部分。中控部分采用了STM32单片机,其主要作用是获取输入部分数据,经过内部处理,控制输出部分。输入由八部分组成,第一部分是温湿度传感器,监测环境温湿度;第二部分是温度采集模块,获取温度;第三部分是光照传感器,监测光照强度;第四部分是超声波测距模块,检测前方障碍物;第五部分是称重模块,获取重量;第六部分是二氧化碳传感器,监测二氧化碳浓度;第七部分是独立按键,用于切换界面、设置阈值等操作;第八部分是供电电路,给整个系统供电。输出由六部分组成,第一部分是OLED实时显示所检测到的环境参数数据(环境温湿度、喂食喂水重量、光照强度、、二氧化碳浓度)以及设置阈值界面等。第二部三个MOS管控制输出,分别控制水泵、加热和风扇;第三部分是步进电机,模拟控制喂食喂水;第四部分是USB灯,光照强度不够,进行补光;第五部分是蜂鸣器,超过阈值蜂鸣器报警提醒;最后一部分是WIFI模块,数据上传云平台通过WIFI连接手机APP,APP可以实现显示屏幕上的显示内容的显示,报警提示和控制按键功能。
硬件清单:









总体资料:
软件设计流程:
系统框图:


不能用阿,这个仿真一直出问题,客服也不回复