首页 实物视频演示 仿真视频演示 设计说明书预览 答辩PPT预览
仿真视频演示:
软件安装:
资料预览
效果图:
总体资料:

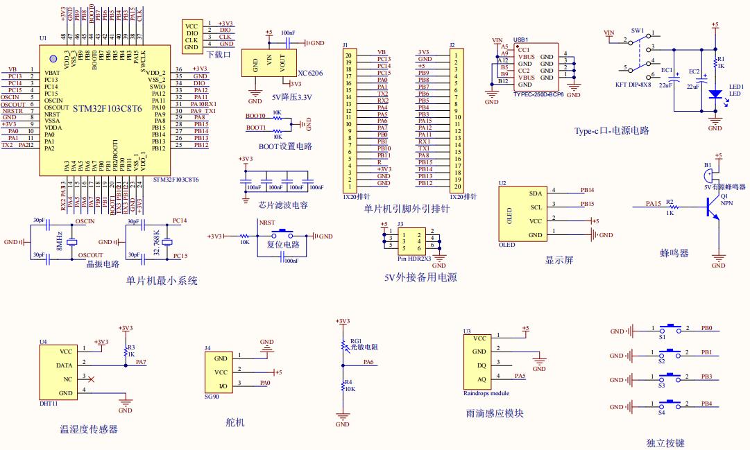
原理图:
软件设计流程:

系统框图:

本设计以STM32F103单片机为核心控制器,加上其他的模块一起组成基于单片机的智能伞设计,其中包含中控部分、输入部分和输出部分。中控部分采用了STM32F103单片机,其主要作用是获取输入部分数据,经过内部处理,控制输出部分。输入由5部分组成,第一部分是温湿度传感器,检测温湿度;第二部分是光敏电阻,检测光照强度;第三部分是雨滴感应模块,检测是否下雨;第四部分是独立按键,用于切换界面、设置阈值、手动控制伞的开关;第五部分是供电电路,给整个系统供电。输出由三部分组成,第一部分是OLED显示屏,显示温湿度、光照强度、工作模式、是否下雨、伞的开关状态;第二部分是舵机,模拟伞的开关;第三部分时蜂鸣器,传感器获取参数异常蜂鸣器报警。
硬件清单:









总体资料:

系统框图:
