首页 实物视频演示 仿真视频演示 设计说明书预览 答辩PPT预览
仿真视频演示:
软件安装:
资料预览
效果图:
总体资料:

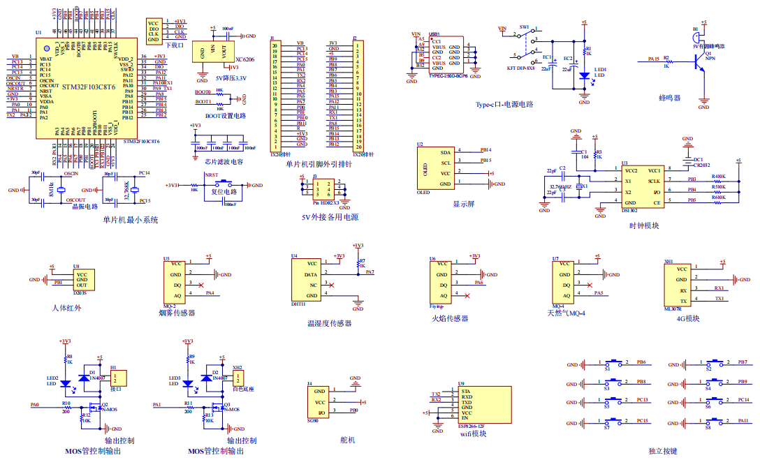
原理图:
软件设计流程:

系统框图:

本设计以STM32单片机为核心控制器,加上其他的模块一起组成基于单片机的智能家居安防系统的设计,其中包含中控部分、输入部分和输出部分。中控部分采用了STM32单片机,其主要作用是获取输入部分数据,经过内部处理,控制输出部分。输入由吧部分组成,第一部分是温湿度传感器,检测当前温湿度;第二部分是火焰传感器,用于检测火焰浓度;第三部分是烟雾传感器,用于检测当前的烟雾浓度;第四部分是人体红外,检测是否有人闯入;第五部分是甲烷传感器,检测甲烷浓度;第六部分是时钟模块,用于获取时间;第七部分是独立按键,用于切换界面,设置阈值、开关设备等操作;第八部分是供电电路,给整个系统进行供电。输出由六部分组成,第一部分是OLED显示模块, 显示温湿度、烟雾浓度、是否有人闯入、甲烷浓度,还显示设置时间阈值界面;第二部分是两个MOS管控制输出控制,控制水泵和风扇;第三部分是舵机,模拟门的开关;第四部分是WIFI模块,通过WIFI将获取的数据上传至手机远程监控和控制;第五部分是蜂鸣器,当检测到有火,报警;最后一部分是4G模块,当居家环境出现烟雾、燃气、火焰或者有人员闯入时,系统的短信发送功能会将报警信息发送到用户手机中,协助用户进行报警。
硬件清单:









总体资料:
软件设计流程:
系统框图:
