首页 实物视频演示 仿真视频演示 设计说明书预览 答辩PPT预览
仿真视频演示:
软件安装:
资料预览
效果图:
总体资料:

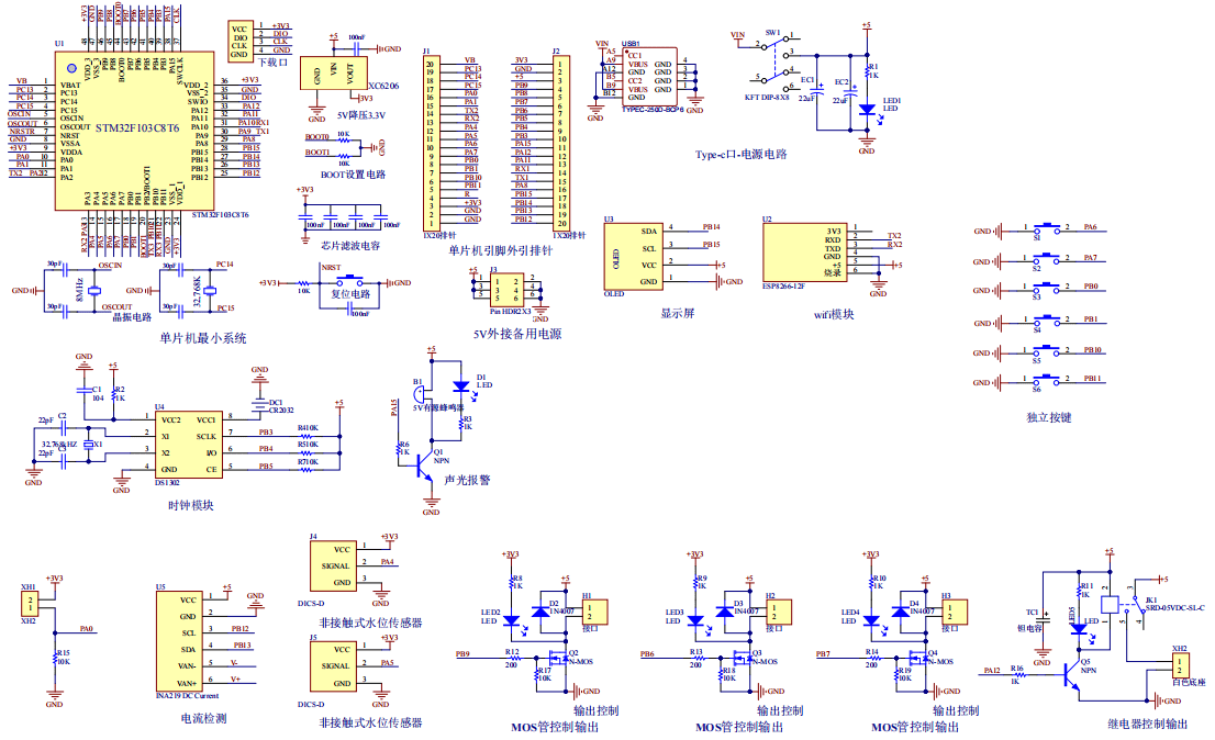
原理图:
软件设计流程:

系统框图:

本设计以STM32单片机为核心控制器,加上其他的模块一起组成基于单片机的电热水器控制系统的设计与实现,其中包含中控部分、输入部分和输出部分。中控部分采用了STM32单片机,其主要作用是获取输入部分数据,经过内部处理,控制输出部分。输入由六部分组成,第一部分是水位传感器,获取水位;第二部分是电流检测模块,检测电流;第三部分式时钟模块,获取 网络时间;第四部分是热敏电阻,检测温度;第五部分是独立按键,控制切换界面、控制设备、设置阈值;第六部分是第五部分是供电电路,用于给整个系统供电。输出由五部分组成,第一部分是OLED显示屏,显示系统名称,水温、档位、设置阈值界面;第二部分是3个MOS管控制输出,控制加热、水泵;第三部分继电器控制输出;第四部分声光报警,数据异常声光报警;第五部分数据上传云平台连接手机APP远程监控控制。
硬件清单:









总体资料:
软件设计流程:
系统框图:

还是说实物要重买
这个打包购买的有实物吗?
打包购买的是上面所有资料,不含实物,实物在这个平台店铺和淘宝店铺里哦
那我可以只买实物和设计说明书吗?
那我可以只买实物和设计说明书吗?
可以的,实物资料和设计说明书资料都可以分别单独购买,实物在淘宝店铺购买好评后会送实物资料