首页 实物视频演示 仿真视频演示 设计说明书预览 答辩PPT预览
仿真视频演示:
软件安装:
资料预览
效果图:
总体资料:

原理图:
软件设计流程:

系统框图:

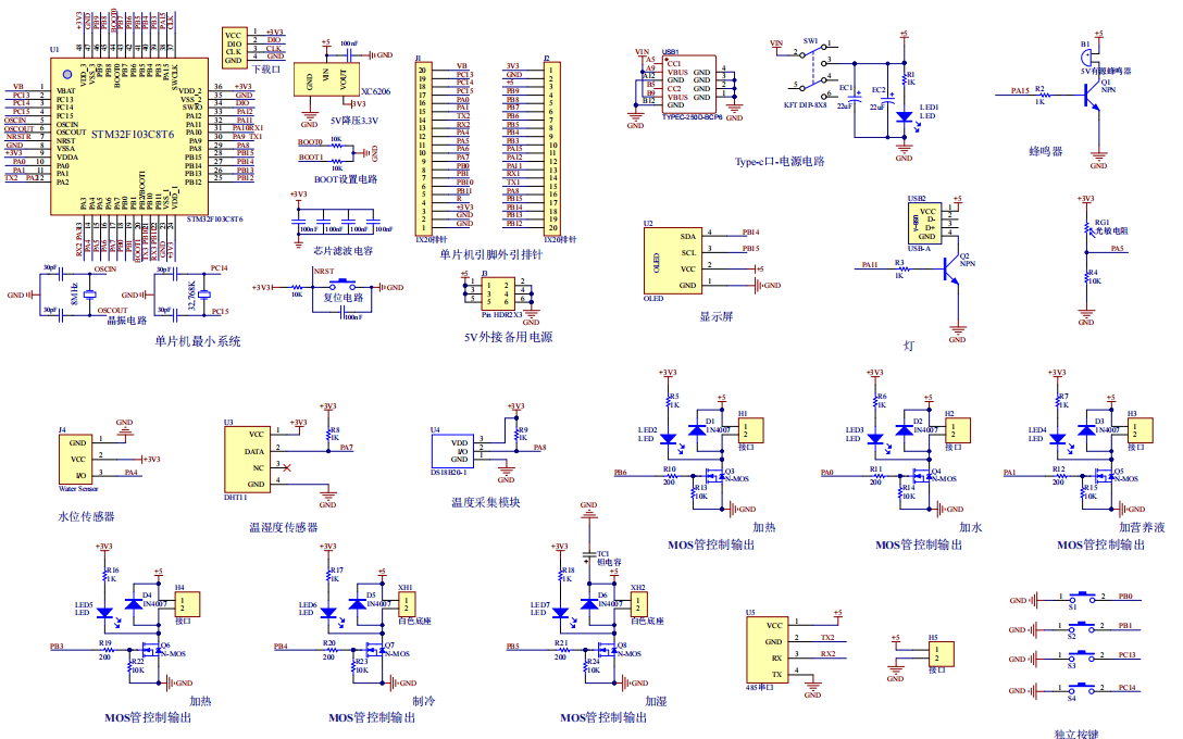
本设计以STM32单片机为核心控制器,加上其他的模块一起组成基于单片机的水培控制系统,其中包含中控部分、输入部分和输出部分。中控部分采用了STM32单片机,其主要作用是获取输入部分数据,经过内部处理,控制输出部分。输入由六部分组成,第一部分是温湿度传感器,获取温湿度。第二部分是水位传感器,监测当前水位;第三部分是光敏电阻,获取光照强度;第四部分是485串口通信来获取营养液的浓度;第五部分是独立按键,进行界面切换、设置阈值等操作;第六部分是供电电路,给整个系统进行供电;
输出由四部分组成,第一部分是OLED显示屏,实时显示温湿度、水位、溶液PH值、光照强度、设置阈值等界面;第二部分是USB灯,用于补光;第三部分是6个MOS管控制输出,控制加热、制冷、加湿、加水、加营养液;第四部分是蜂鸣器,检测到水质参数异常蜂鸣器进行报警;
硬件清单:









总体资料:
软件设计流程:
系统框图:
