首页 实物视频演示 仿真视频演示 设计说明书预览 答辩PPT预览
实物视频演示:
软件安装:
资料预览
效果图:
总体资料:

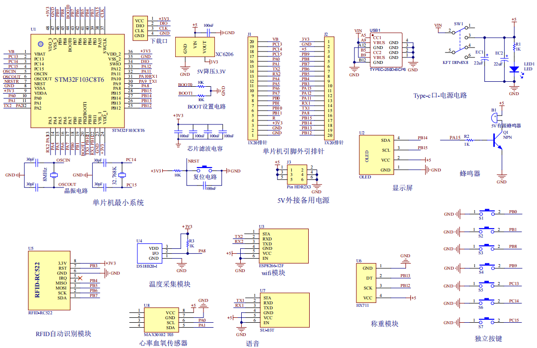
原理图:
软件设计流程:

系统框图:

本设计以STM32单片机为核心控制器,加上其他的模块一起组成的基于WIFI的急救包系统的设计与实现,其中包含中控部分、输入部分和输出部分。中控部分采用了STM32单片机,其主要作用是获取输入部分数据,经过内部处理,控制输出部分。输入由六部分组成,第一部分是RFID自动识别模块,识别药品;第二部分是心率血氧模块,获取心率血氧值;第三部分是温度采集模块,用于获取温度值;第四部分是称重模块,获取重量;第五部分是独立按键,切换界面、选择药品、数量、切换模式、开关语音等操作;第六部分是供电电路,给整个系统进行供电。
输出由五部分组成,第一部分是OLED显示屏,可以显示体温、药品重量、心率血氧值以及设置阈值等界面;第二部分蜂鸣器,传感器监测到数据异常,蜂鸣器报警提醒;第三部分是WIFI模块,数据上传云平台连接手机APP;第四部分是语音模块,语音播报传感器监测到的数据、药品等;第五部分是蓝牙模块,通过蓝牙模块连接手机进行控制。
硬件清单:







总体资料:
软件设计流程:
系统框图:
