首页 实物视频演示 仿真视频演示 设计说明书预览 答辩PPT预览
实物视频演示:
软件安装:
资料预览
效果图:
总体资料:

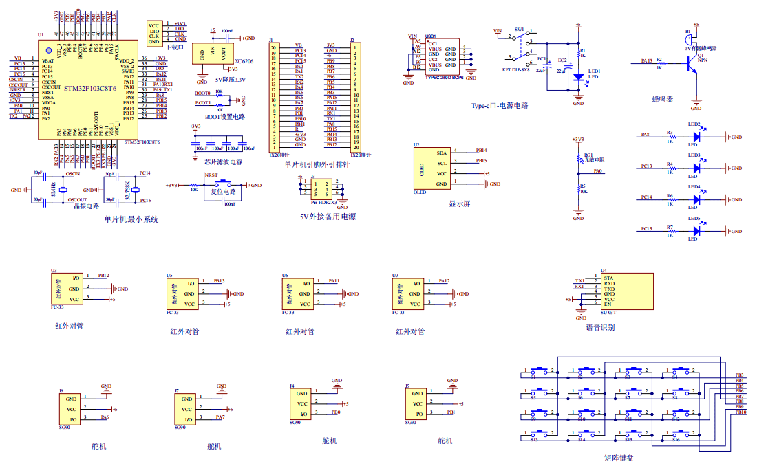
原理图:
软件设计流程:

系统框图:

本设计以STM32单片机为核心控制器,加上其他的模块一起组成基于单片机的智能储物柜的设计和实现,其中包含中控部分、输入部分和输出部分。中控部分采用了STM32单片机,其主要作用是获取输入部分数据,经过内部处理,控制输出部分。输入由四部分组成,第一部分是光敏电阻,检测光照强度;第二部分是红外对管,第二部分是红外对管;第三部分是矩阵键盘,用于切换界面、输入密码、删除、选择储物柜、确认等操作;第四部分是供电电路,给整个系统进行供电。输出由五部分组成,第一部分是OLED显示模块, 显示操作界面、储物柜状态等;第二部分是舵机,模拟四个柜门的开关;第三部分是LED灯,检测到光线弱,开柜门后开灯补光;第四部分是蜂鸣器,输错密码至三次,报警;第五部分是语音模块,语音提示操作。
硬件清单:







总体资料:
软件设计流程:
系统框图:
