首页 实物视频演示 仿真视频演示 设计说明书预览 答辩PPT预览
实物视频演示:
软件安装:
资料预览
效果图:
总体资料:

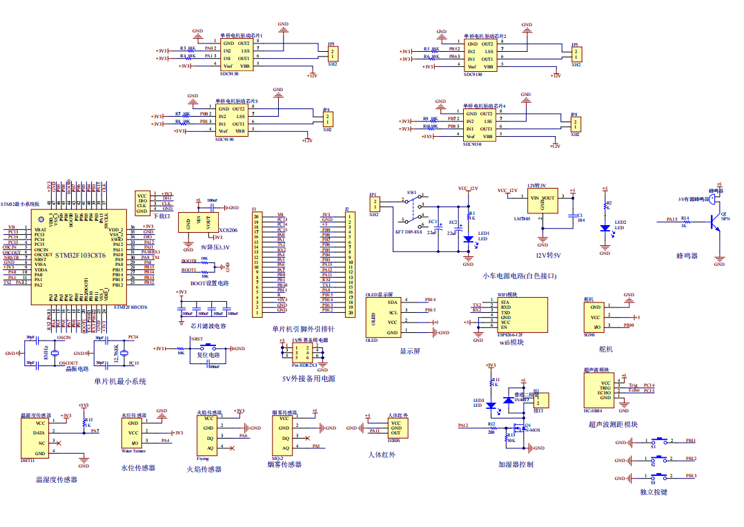
原理图:
软件设计流程:

系统框图:

本设计以STM32单片机为核心控制器,加上其他的模块一起组成智能加湿器安防小车的整个系统,其中包含中控部分、输入部分和输出部分。中控部分采用了STM32单片机,其主要作用是获取输入部分数据,经过内部处理,控制输出部分。输入由九部分组成,第一部分是HC-SR04超声波测距模块,通过该模块可检测障碍物和小车的距离;第二部分是火焰传感器模块,通过该模块可检测火焰;第三部分是MQ-2烟雾传感器,可以检测烟雾值;第四部分是人体红外,可以检测是否有人;第五部分是温湿度传感器,用于检测温湿度值;第六部分是水位传感器,用于检测水位值;第七部分是SG90舵机,可以带动超声波模块转动,通过该模块可以带动超声波探测左侧右侧的距离;第八部分是3个独立按键,分别用于开关加湿器、切换安防模式等;第九部分是供电电路,给整个系统进行供电。
输出由四部分组成,第一部分是显示屏,显示温湿度、水量和烟雾、是否有火以及模式等 ;第二部分是4个电机驱动芯片,可以带动车辆运行;第三部分是N-MOS管,用于驱动控制加湿器工作;最后一部分是WIFI模块,可以将获取的信息上传至手机,同时可以控制小车和加湿器等。
硬件清单:







总体资料:
软件设计流程:
系统框图:
