首页 实物视频演示 仿真视频演示 设计说明书预览 答辩PPT预览
仿真视频演示:
软件安装:
资料预览
效果图:
总体资料:

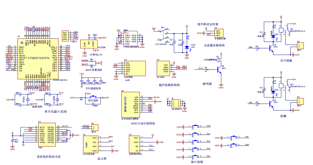
原理图:
软件设计流程:

系统框图:

本设计以STM32单片机为核心控制器,加上其他的模块一起组成基于单片机的其汽车自助加油的控制系统设计,其中包含中控部分、输入部分和输出部分。中控部分采用了STM32单片机,其主要作用是获取输入部分数据,经过内部处理,控制输出部分。输入由六部分组成,第一部分是超声波测距模块,用于检测油箱液位;第二部分是RFID检测识别卡,可以通过刷卡支付、充值等;第三部分是水流量传感器,用于检测加油量;第四部分是扫码枪,用于扫码支付;第五部分是独立按键,用于切换界面和模式、设置油价、液位、定价金额和充值金额,管理卡,加油和配网等;第六部分是供电电路,整个系统供电。
输出由四部分组成,第一部分是OLED显示屏,显示油价、加油量和液位,加油状态、费用,卡的操作等;第二部分是直流电机,用于模拟油箱的开关;第三部分是继电器,模拟信号屏蔽功能和防爆功能;第四部分是WIFI模块,WiFi连接腾讯云,显示数据,还可以设置阈值等;最后一部分是蜂鸣器,当邮箱液位过高时,蜂鸣器报警。
硬件清单:









总体资料:
软件设计流程:

系统框图:
