首页 实物视频演示 仿真视频演示 设计说明书预览 答辩PPT预览
仿真视频演示:
软件安装:
资料预览
效果图:
总体资料:

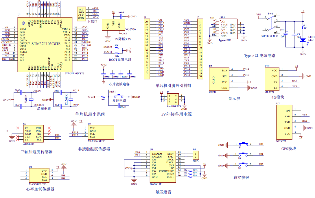
原理图:
软件设计流程:

系统框图:

本设计以STM32F103单片机为核心控制器,加上其他的模块一起组成基于STM32的阿尔兹海默症的随行助手设计的整个系统,其中包含中控部分、输入部分和输出部分。中控部分采用了STM32F103单片机,其主要作用是获取输入部分数据,经过内部处理,控制输出部分。输入由六部分组成,第一部分是心率血氧传感器,检测心率、血氧值;第二部分是红外温度传感器,用于获取温度值;第三部分是三轴加速度传感器,判断姿态步数;第四部分时GPS模块,获取位置信息;第五部分是独立按键,用于切换界面、设置阈值、发送短信等;第六部分是供电电路,给整个系统供电。输出由四部分组成,第一部分是OLED显示屏,显示位置信息、心率、体温、病人姿态、步数以及设置阈值界面;第二部分是触发语音模块,患者摔倒何以启动语音提示功能向周围的人求助和播放音乐等;第四部分4G模块,数据上传云平台连接手机APP远程监控和管理,以及发送紧急求助短信。
硬件清单:









总体资料:
软件设计流程:
系统框图:
