首页 实物视频演示 仿真视频演示 设计说明书预览 答辩PPT预览
仿真视频演示:
软件安装:
资料预览
效果图:
总体资料:

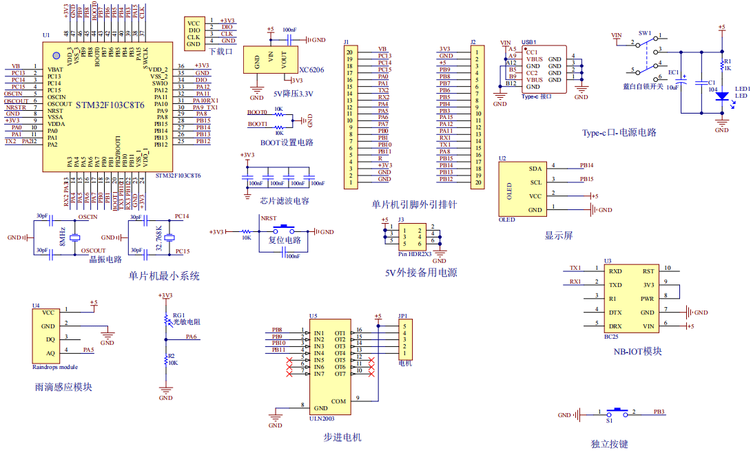
原理图:
软件设计流程:

系统框图:

本设计以STM32单片机为核心控制器,加上其他的模块一起组成基于stm32的折叠式智能遮雨棚的设计与实现,其中包含中控部分、输入部分和输出部分。中控部分采用了STM32单片机,其主要作用是获取输入部分数据,经过内部处理,控制输出部分。输入由四部分组成,第一部分是雨滴感应模块,检测是否下雨;第二部分是光敏电阻,检测光照强度;第三部分是独立按键,控制设备;第四部分是供电电路,用于给整个系统供电。
输出由三部分组成;第一部分是OLED显示屏,显示光照强度和是否降水;第二部分是步进电机,控制雨棚;第三部分NB-IOT通信模块,接收命令控制雨棚的开关。
硬件清单:









总体资料:
软件设计流程:
系统框图:
