首页 实物视频演示 仿真视频演示 设计说明书预览 答辩PPT预览
![]()
![]()
实物视频演示:
软件安装:
资料预览
效果图:

总体资料:

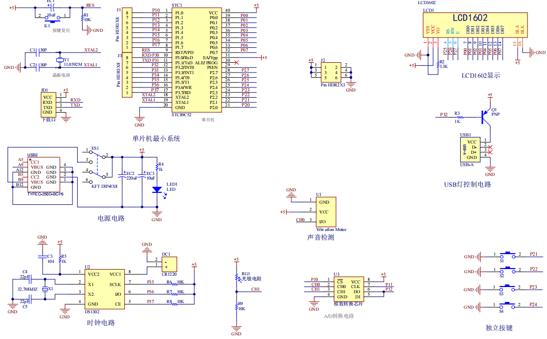
原理图:

软件设计流程图:

系统框图:

本设计以STC89C52单片机为核心控制器,加上其他的模块一起组成基于51单片机设计一款智能社区路灯控制系统的设计与实现,其中包含中控部分、输入部分和输出部分。中控部分采用了STC89C52单片机,其主要作用是获取输入部分数据,经过内部处理,控制输出部分。输入由五部分组成,第一部分是声音检测模块,检测声音;第二部分是时钟模块,获取时间;第三部分是光敏电阻,获取光照强度;第四部分是独立按键,用于切换界面、设置阈值、修改时间等操作。第五部分是供电电路,给整个系统供电。输出由两部分组成,第一部分是LCD显示屏,显示声音光照和模式、时间以及显示时间阈值界面;第二部分是USB灯控制电路。
硬件清单:








系统框图:
