首页 实物视频演示 仿真视频演示 设计说明书预览 答辩PPT预览
![]()
![]()
![]()
![]()
![]()
![]()
![]()
实物视频演示:
软件安装:
资料预览
效果图:
总体资料:

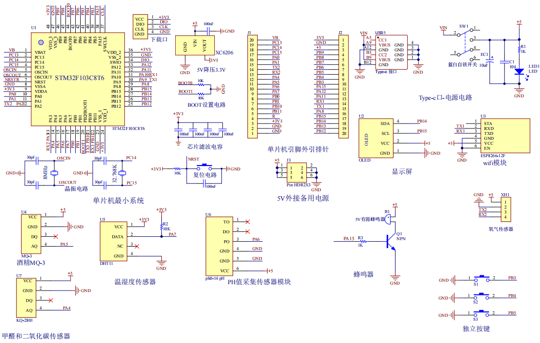
原理图:
软件设计流程:

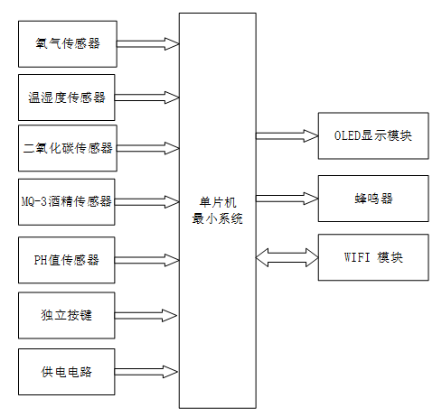
系统框图:

本设计以STM32F103C8T6单片机为核心控制器,加上其他的模块一起组成的基于stm32的农家米酒酿造环境监测系统的设计与实现,其中包含中控部分、输入部分和输出部分。中控部分采用了STM32F103C8T6单片机,其主要作用是获取输入部分数据,经过内部处理,控制输出部分。主机的输入由四部分部分组成,第一部分是氧气传感器,检测氧气浓度;第二部分是温湿度传感器,监测温湿度;第三部分是二氧化碳传感器,监测二氧化碳浓度;第四部分时MQ-3酒精浓度传感器,监测酒精浓度;第四部分是PH值传感器,监测当前PH值;第五部分是独立按键,切换界面、设置阈值;第六部分是供电电路,给整个系统供电。输出由三部分组成,第一部分是OLED显示模块, 显示环境数据以及设置阈值界面;第二部分是蜂鸣器,当监测到环境数据不在阈值范围内,蜂鸣器报警提醒;第五部分是WIFI模块,数据上传云平台连接手机APP监控控制。
硬件清单:







总体资料:
软件设计流程:
系统框图:
