首页 实物视频演示 仿真视频演示 设计说明书预览 答辩PPT预览
软件安装:
资料预览
仿真设计:

总体资料:

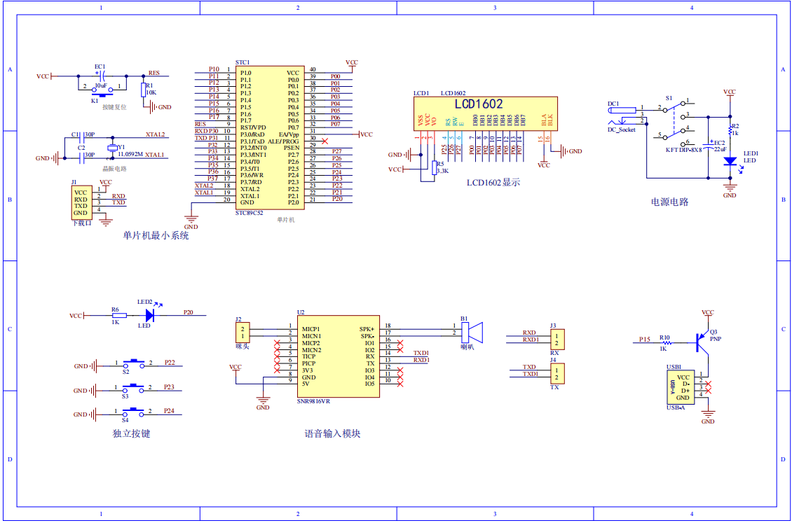
原理图:

软件设计流程:


系统框图:

本设计以STC89C52单片机为核心控制器,加上其他的模块一起组成语音控制灯的整个系统,其中包含中控部分、输入部分和输出部分。中控部分采用了STC89C52单片机,其主要作用是获取输入部分数据,经过内部处理,控制输出部分。输入由三部分组成,第一部分是LD3320语音控制模块,通过该模块可语音控制灯的开、关、亮度、模式;第二部分是独立按键,通过三个独立按键控制灯的开、关、亮度;第三部分是供电电路,给整个系统进行供电。输出由三部分组成,第一部分是LCD1602显示模块, 通过该模块可以显示灯的开、关、亮度、模式等;第二部分是USB灯;第三部分是L298N电机驱动模块,通过该模块控制灯的亮度。
硬件清单:









