首页 实物视频演示 仿真视频演示 设计说明书预览 答辩PPT预览
仿真视频演示:
软件安装:
资料预览
效果图:
总体资料:

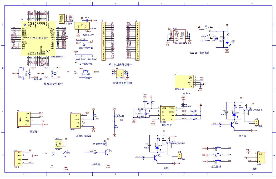
原理图:

软件设计流程:


系统框图:

本设计以STM32单片机为核心控制器,加上其他的模块一起组成基于单片机的智能衣柜系统设计,其中包含中控部分、输入部分和输出部分。中控部分采用了STM32单片机,其主要作用是获取输入部分数据,经过内部处理,控制输出部分。输入由六部分组成,第一部分是DHT11温湿度检测模块,用于检测温湿度;第二部分是MQ-2烟雾检测模块,通过该模块检测烟雾值;第三部分是DS1302时钟模块,用于获取当前时间;第四部分是独立按键模块,该模块用于切换界面、设置定时时间、开关衣柜、修改时间;第五部分是供电电路给整个系统供电;第六部分是光敏电阻,检测光照强度值。输出由七部分组成,第一部分是OLED显示屏,显示光照、烟雾、温湿度、时间,以及衣柜状态等;第二部分是SG90舵机,用于模拟衣柜门开关;第三部分是继电器,烟雾超过阈值,进行通风;第四部分是WIFI模块,通过WIFI将获取的数据上传至云平台并设置定时和开关衣柜;第五部分是USB灯,衣柜打开时灯亮;第六部分是蜂鸣器,当烟雾浓度大于阈值时,蜂鸣器报警;最后一部分是紫外线灯,可以给衣柜进行定时消毒。
硬件清单:










