首页 实物视频演示 仿真视频演示 设计说明书预览 答辩PPT预览
仿真视频演示:
软件安装:
资料预览
效果图:
总体资料:

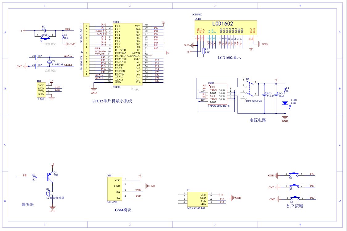
原理图:

软件设计流程:


系统框图:

本设计以STC89C52单片机为核心控制器,加上其他的模块一起组成基于单片机的心率监测设计的整个系统,其中包含中控部分、输入部分和输出部分。中控部分采用了STC89C52单片机,其主要作用是获取输入部分数据,经过内部处理,控制输出部分。输入由三部分组成,第一部分是心率血氧检测模块,通过该模块可检测当前的心率;第二部分是独立按键,通过三个独立按键切换界面和调整心率阈值;第三部分是供电电路,给整个系统进行供电。输出由三部分组成,第一部分是LCD1602显示模块, 通过该模块可以显示当前心率、温度、心率阈值;第二部分是GSM,当心率异常时,通过该模块给手机发送短信;第三部分是蜂鸣器,当心率异常时,蜂鸣器进行报警提醒。
硬件清单:










